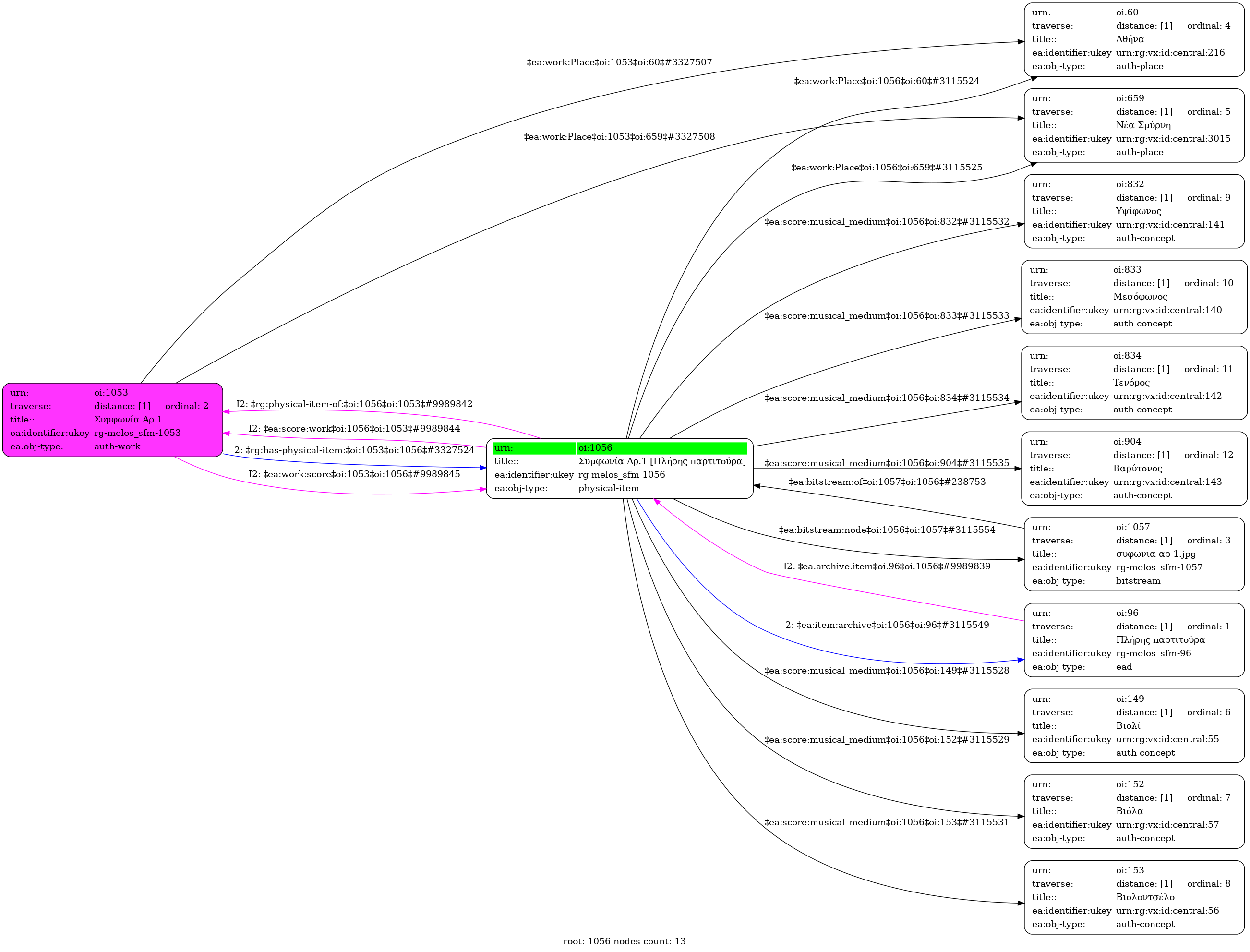
Συμφωνία Αρ.1 [Πλήρης παρτιτούρα] [1944-1945]

Symphony No.1 [Full score] (Αγγλική)

  1. Φυσικό τεκμήριο (Παρτιτούρα)
  2. Symfonia Ar.1 [Pliris partitoura]
  3. GR-As-MTH-003-Sc-004-026-b
  4. Ολοκληρωμένη
  5. Βιολί | Βιόλα | Βιολοντσέλο | Βιολοντσέλο | Υψίφωνος | Μεσόφωνος | Τενόρος | Βαρύτονος
  6. Ελληνική
  7. 1944-1945 | 21 Σεπτεμβρίου 1944 [Ολοκλήρωση Ύμνου] | 03 Ιανουαρίου 1945 | 22 Ιανουαρίου 1945 | 31 Ιανουαρίου 1945
  8. 01 Φεβρουαρίου 1945
  9. Αθήνα | Νέα Σμύρνη
  10. Χειρόγραφο
  11. 49 φύλλα : Μαύρο, κόκκινο μολύβι, μαύρο μελάνι. | 49 sheets : Black, red pencil, black ink.
  12. Στο τέλος του Χορικού I υπάρχουν γραμμένα τα λόγια του "Ύμνου". "Ω Πνεύμα Θείο του Σκότους - στάλαξε λήθη στη φλογισμένη ψυχή των ταπεινών. - Η θέλησή Σου είναι η Μοίρα του Κόσμου. - Όλα ζουν από Σε - Όλα ζουν για Σε. - Μες στα βάθη του Απείρου σε ζητάμε - στης καρδιάς μου τα σκοτάδια σε γυρεύω, Θεέ. - Ζεις μονάχος ξένος από μας. - Δεν υπάρχεις; Δεν μας ξέρεις; - Κι όμως πρέπει να μάθεις πως ζούμε για Σε!". "Ο Ύμνος αυτός είναι ολοκληρωμένος μια εισαγωγή στο θρησκευτικό δράμα που θ' ακολουθήσει. Το γράψιμο το τελείωσα στις 21.9.44". | At the end of Chorus I are written the words of the "Hymn". "O Spirit God of Darkness - drip forgetfulness into the burning soul of the humble. - Your will is the Fate of the World. - All live from You - All live for You. - In the depths of the Infinite we seek You - in my heart the darkness I seek you, God. - You live as a lonely stranger among us. - You don't exist? You don't know us? - And yet you must learn how we live for You!". "This Hymn is a complete introduction to the religious drama that will follow. I finished writing it on 21.9.44".
  13. Original: Μουσική Βιβλιοθήκη Λίλιαν Βουδούρη - Σύλλογος Οι Φίλοι της Μουσικής
  14. Σύλλογος Οι Φίλοι της Μουσικής