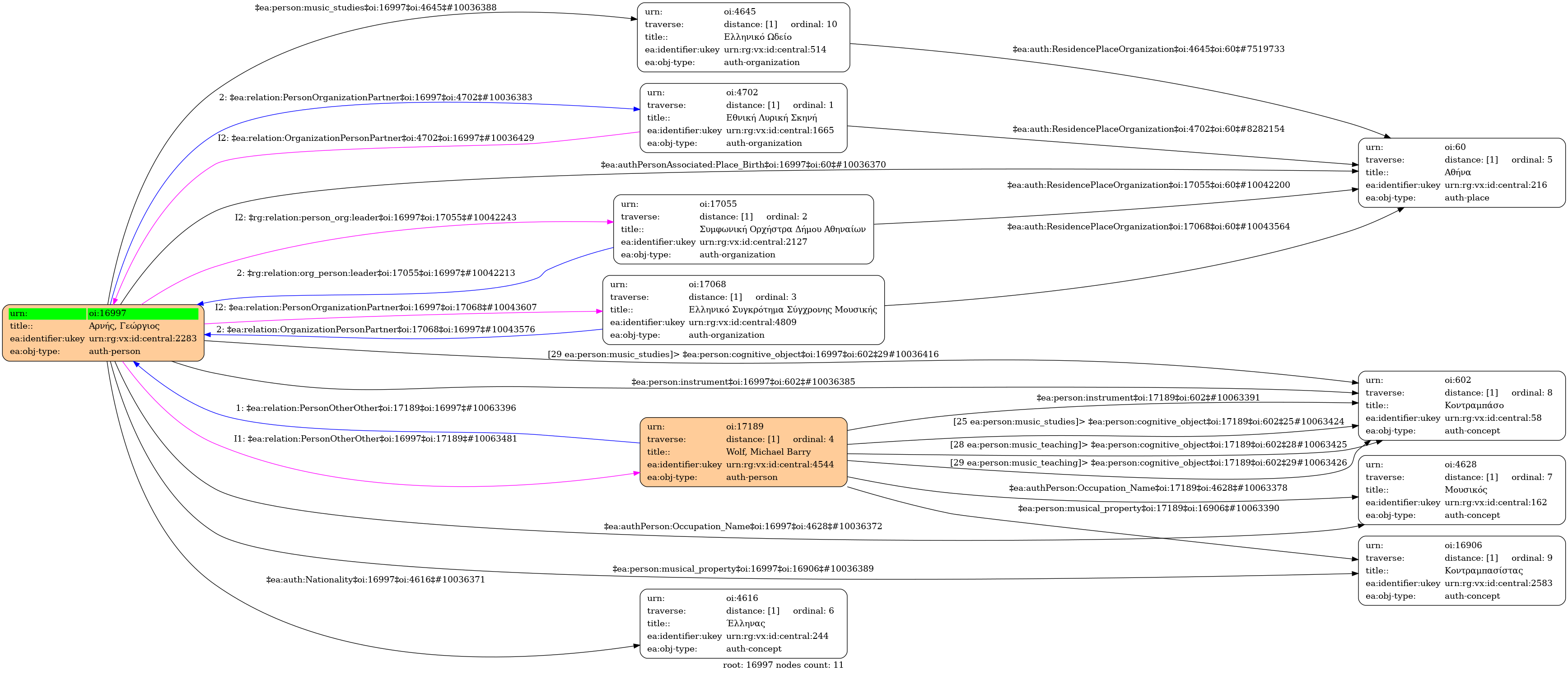
- Πρόσωπο
- Άνδρας
- [1975-1985]
- Αθήνα
- Έλληνας
- Μουσικός
-
- Ελληνικό Ωδείο - Τύπος σπουδών: Τυπικές - Τίτλος σπουδών: Δίπλωμα επιπέδου ανωτέρας σχολής - Διδάσκων: 4645 - Γνωστικό αντικείμενο: Κοντραμπάσο
- Κοντραμπασίστας
- Martin, Thomas [Εισηγητής MasterClass] | Παπαβασιλείου, Βασίλης | Wolf, Michael Barry | Wolf, Michael Barry
- Συμφωνική Ορχήστρα Δήμου Αθηναίων | Συμφωνική Ορχήστρα Δήμου Αθηναίων
- Ελληνικό Συγκρότημα Σύγχρονης Μουσικής | Εθνική Λυρική Σκηνή | Ελληνικό Συγκρότημα Σύγχρονης Μουσικής
-
- 4223733 ⟶ Γιώργος Αρνής
- Τα ανέκδοτα έργα των Ελλήνων συνθετών για κοντραμπάσο και πιάνο στην Ελλάδα του 20ου αιώνα - Κέρκυρα (Πόλη): Ιόνιο Πανεπιστήμιο. Σχολή Μουσικής και Οπτικοακουστικών Τεχνών. Τμήμα Μουσικών Σπουδών, 2013 , σελ.129, Παράρτημα: 94, 100, 103, 203.
- central
-
-
Ο Γιώργος Αρνής ξεκίνησε τις σπουδές του στο κοντραμπάσο με τον Βασίλη Παπαβασιλείου και συνέχισε σε κύκλους μαθημάτων με τον Michael Wolf στο Βερολίνο, ενώ έχει υπάρξει ενεργό μέλος σε σεμινάρια με τους Duncan McTier, Jorma Κattama και Thomas Martin.
Έχει συνερyάστει με οpχήστpες όπως η Καμεpάτα "Ορχήστρα των Φίλων της Μουσικής", η Sinfonietta του Δήμου Χανίων υπό τον Α.Μυράτ, η ορχήστρα της Εθνικής Λυρικής Σκηνής, κ.ά. Έχει εμφανιστεί σε ρεσιτάλ και συναυλίες μουσικής δωματίου και έχει υπάρξει μέλος του Ελληνικού Συyκρότηματος Σύγχρονης Μουσικής της Ένωσης Ελλήνων Μουσουργών σε συναυλίες και workshops σύγχρονης μουσικής.
Είναι μέλος του Quinteto "TANGartO" σε μουσική A.Piazzolla και το φολκλόρ Αργεντίνικο τάνγκο καθώς και μέλος του κουαρτέτου "QUA'SH" σε μουσική Μ.Χατζιδάκι, N.Piovanni κ.α.
Είναι κορυφαίος κοντραμπασίστας στην Συμφωνική Ορχήστρα του Δήμου Αθηναίων.
-



