- Πρόσωπο
- Άνδρας
- 1963
- Αθήνα
- Έλληνας
- Μουσικός
-
- Universität für Musik und darstellende Kunst Graz - Τύπος σπουδών: Τυπικές - Τίτλος σπουδών: Μεταπτυχιακό - Διδάσκων: Universität für Musik und darstellende Kunst Graz
- Ωδείο Ορφείο Αθηνών [Διδάσκων: Κοντός, Παναγιώτης] - Τύπος σπουδών: Τυπικές - Γνωστικό αντικείμενο: Κοντραμπάσο
- Κοντραμπασίστας
-
- Ωδείον Αθηνών - Γνωστικό αντικείμενο: Κοντραμπάσο
- Ωδείο Φίλιππος Νάκας (1989-2009) | Ωδείο Ορφείο Αθηνών (2009-) | Ωδείον Αθηνών (2012-) | Ωδείο Ορφείο Αθηνών
- Κρατική Ορχήστρα Αθηνών (2000-) [Α']
- Κρατική Ορχήστρα Αθηνών - Τάκης Καπογιάννης
-
- 3162049 ⟶ Καπογιάννης, Παναγιώτης
- Original: AltSol Company - Rules: RDA
- Καπογιάννης, Τάκης (Ελληνική) | Kapogiannis, Takis (Αγγλική)
- Die Griechische Konzertliteratur für Kontrabass - Vienna: Universität für Musik und darstellende Kunst Wien, 2002 , σελ.63-64
- central
-
-
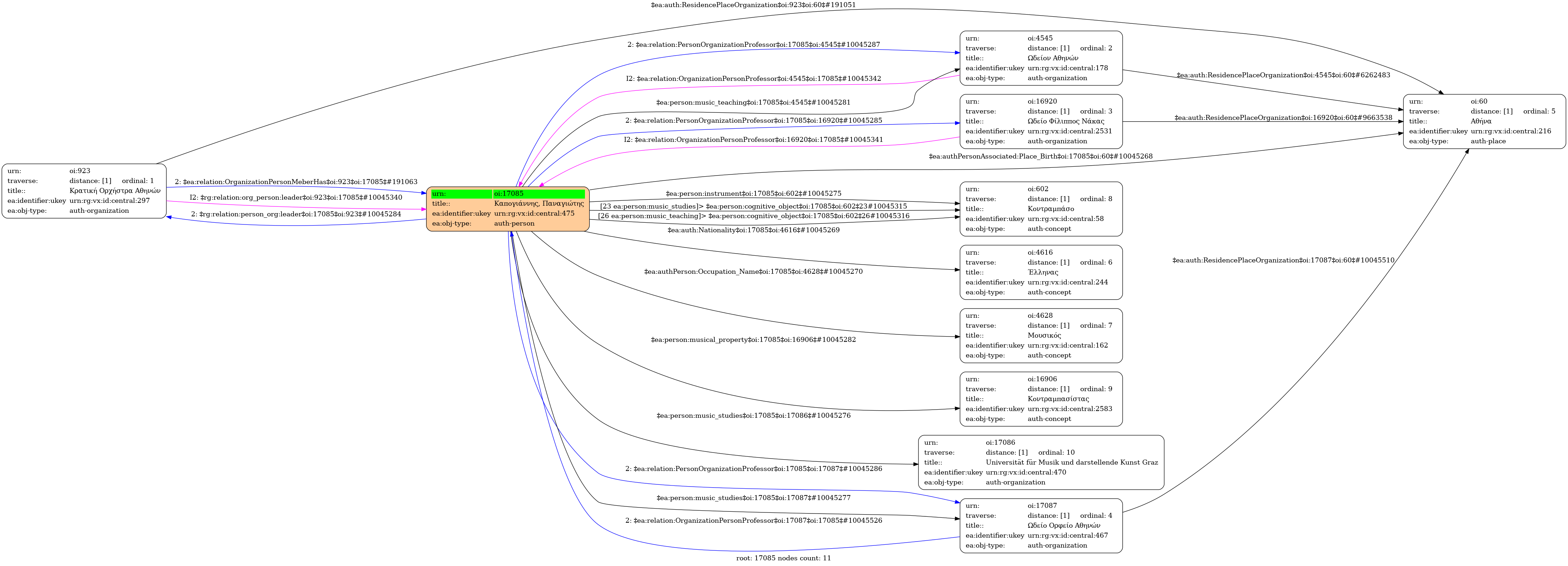
Ο Τάκης Καπογιάννης είναι Κορυφαίος Α΄ στα Κοντραμπάσα της Κρατικής Ορχήστρας Αθηνών, από το 2000. Γεννήθηκε στην Αθήνα το 1963. Σπούδασε κοντραμπάσο στο Ορφείο Ωδείο με τον Παναγιώτη Κοντό και στην Ακαδημία Μουσικής και Καλών Τεχνών του Graz με τον Johannes Auersberg. Μετά το τέλος των σπουδών του έγινε μέλος της Ορχήστρας της Εθνικής Λυρικής Σκηνής καθώς και της Ορχήστρας των Χρωμάτων υπό τον Μάνο Χατζιδάκι. Από την ίδρυση της Καμεράτα – Ορχήστρας των Φίλων της Μουσικής έως και το 2000 είχε τη θέση του Κορυφαίου στα κοντραμπάσα. Στο πλαίσιο της ενασχόλησής του με την μουσική δωματίου έχει συνεργαστεί με σημαντικούς Έλληνες και ξένους μουσικούς. Ως σολίστ έχει επανειλημμένως εμφανιστεί με την Καμεράτα – Ορχήστρα Φίλων της Μουσικής και με την Κ.Ο.Α. Το διάστημα από το 1989 έως το 2009 ήταν καθηγητής στο Ωδείο Φίλιππος Νάκας και έκτοτε διδάσκει στο Ωδείο Αθηνών και στο Ορφείο Ωδείο.
-



