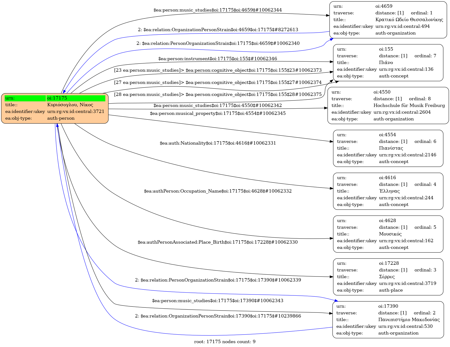
- Πρόσωπο
- Άνδρας
- 1980
- Σέρρες
- Έλληνας
- Μουσικός
-
- Hochschule für Musik Freiburg - Τύπος σπουδών: Τυπικές - Τίτλος σπουδών: Μεταπτυχιακό - Γνωστικό αντικείμενο: Πιάνο
- Πανεπιστήμιο Μακεδονίας. Σχολή Κοινωνικών, Ανθρωπιστικών Επιστημών και Τεχνών - Τμήμα Μουσικής Επιστήμης και Τέχνης (1998-) - Τύπος σπουδών: Τυπικές - Τίτλος σπουδών: Πτυχίο επιπέδου ανωτάτης σχολής - Γνωστικό αντικείμενο: Πιάνο
- Κρατικό Ωδείο Θεσσαλονίκης (1995-) [Διδάσκων: Ν. Δ. Τασόπουλος] - Τύπος σπουδών: Τυπικές - Τίτλος σπουδών: Δίπλωμα επιπέδου ανωτέρας σχολής - Γνωστικό αντικείμενο: Πιάνο
- Πιανίστας
-
- 2010, «Young Talent of the Year» ΒBC3
- Πανεπιστήμιο Μακεδονίας. Σχολή Κοινωνικών, Ανθρωπιστικών Επιστημών και Τεχνών - Τμήμα Μουσικής Επιστήμης και Τέχνης | Κρατικό Ωδείο Θεσσαλονίκης
- Thessaloniki Piano Festival
- Το λεξικό της ελληνικής μουσικής : από τον Ορφέα έως σήμερα - Αθήνα: Εκδόσεις Γιαλλελής, 1998 , σελ.320 [τ.6ος (βλ. Φερέλπιδες Νέοι Καλλιτέχνες)]
- central



