- Έκδοση
- Έντυπη παρτιτούρα
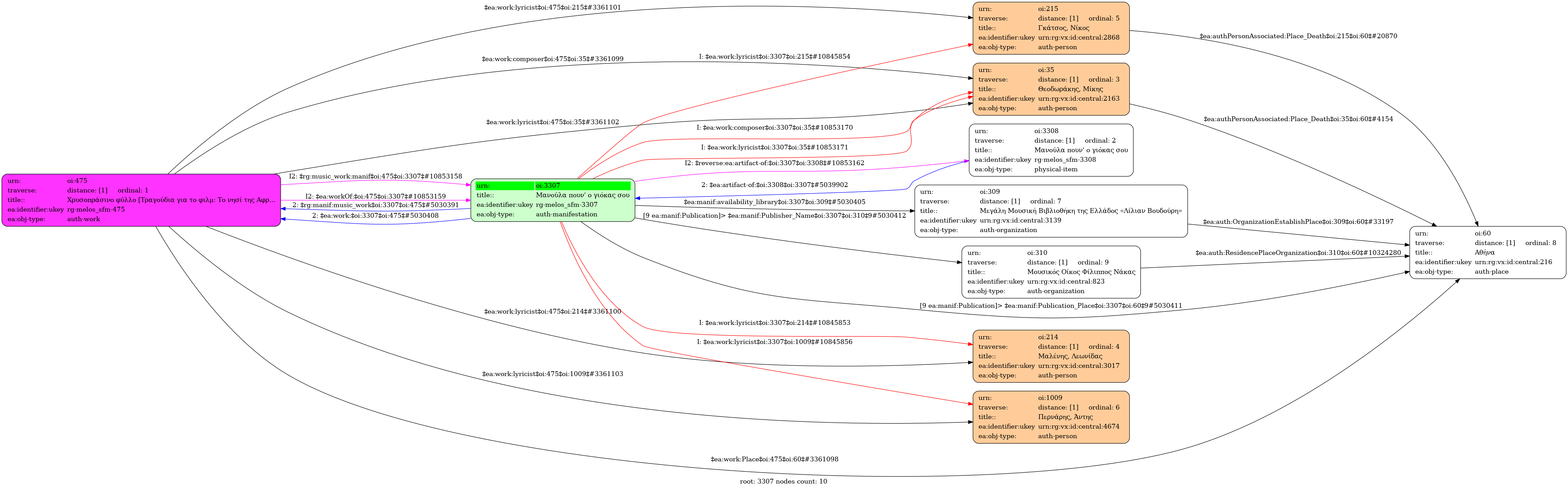
- Θεοδωράκης, Μίκης (1925-2021) (Θεοδωράκης, Μιχαήλ)
- Μαλένης, Λεωνίδας (1937-2022) | Γκάτσος, Νίκος (1911-1992) | Θεοδωράκης, Μίκης (1925-2021) (Θεοδωράκης, Μιχαήλ) | Περνάρης, Άντης (1903-1980)
- Φ. 228 Ν.
- Αθήνα
- Μουσικός Οίκος Φίλιππος Νάκας
- Original: Μουσική Βιβλιοθήκη Λίλιαν Βουδούρη - Σύλλογος Οι Φίλοι της Μουσικής
- Θεοδωράκης, Μίκης (1925-2021) (Θεοδωράκης, Μιχαήλ) [Συνθέτης]. Χρυσοπράσινο φύλλο [Τραγούδια για το φιλμ: Το νησί της Αφροδίτης]
- Σύλλογος Οι Φίλοι της Μουσικής
Μανούλα πουν' ο γιόκας σου : Όμορφη πόλη - Φ. 228 Ν.. - Αθήνα: Μουσικός Οίκος Φίλιππος Νάκας
| Τύπος | Τοποθεσία | Barcode/RFID | Ταξινόμηση | Τόμος/Μέρος | Αριθμός αντιτύπου | Link |
|---|---|---|---|---|---|---|
| Παρτιτούρα | GR-As-MTH-003-Sc-029-166-b-Έντυπο το 4. | GR-As-MTH-003-Sc-029-166-b | [Περισσότερες πληροφορίες] |



