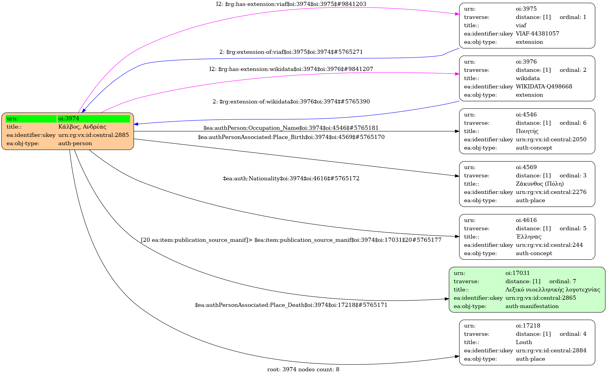
- Πρόσωπο
- Άνδρας
- 1792
- Ζάκυνθος (Πόλη)
- 1869
- Louth
- Έλληνας
- Ποιητής
-
- n84020382 ⟶ Kalvos, Andreas
-
- Q498668 ⟶ Andreas Kalvos
-
- 44381057 ⟶ Kálvos, Andréas
- Λεξικό νεοελληνικής λογοτεχνίας : Πρόσωπα-έργα-ρεύματα-όροι - Αθήνα: Εκδόσεις Πατάκη, 2007 , σελ.986-988
- central
Wikipedia Import
- Ανδρέας Κάλβος (Ελληνική) | Andreas Kalvos (Αγγλική)
- Έλληνας ποιητής (Ελληνική) | Greek poet (Αγγλική)
- Κάλβος, Ανδρέας (Ελληνική) | Andréas Ioannídis Kálvos (Αγγλική) | Andreas Calvos (Αγγλική) | Andrea Calbo (Αγγλική)
- Ανδρέας Κάλβος | Ανδρέας Κάλβος | Andreas Kalvos
- 01-04-1792 | 01-01-1792
- 03-11-1869 | 01-01-1869



