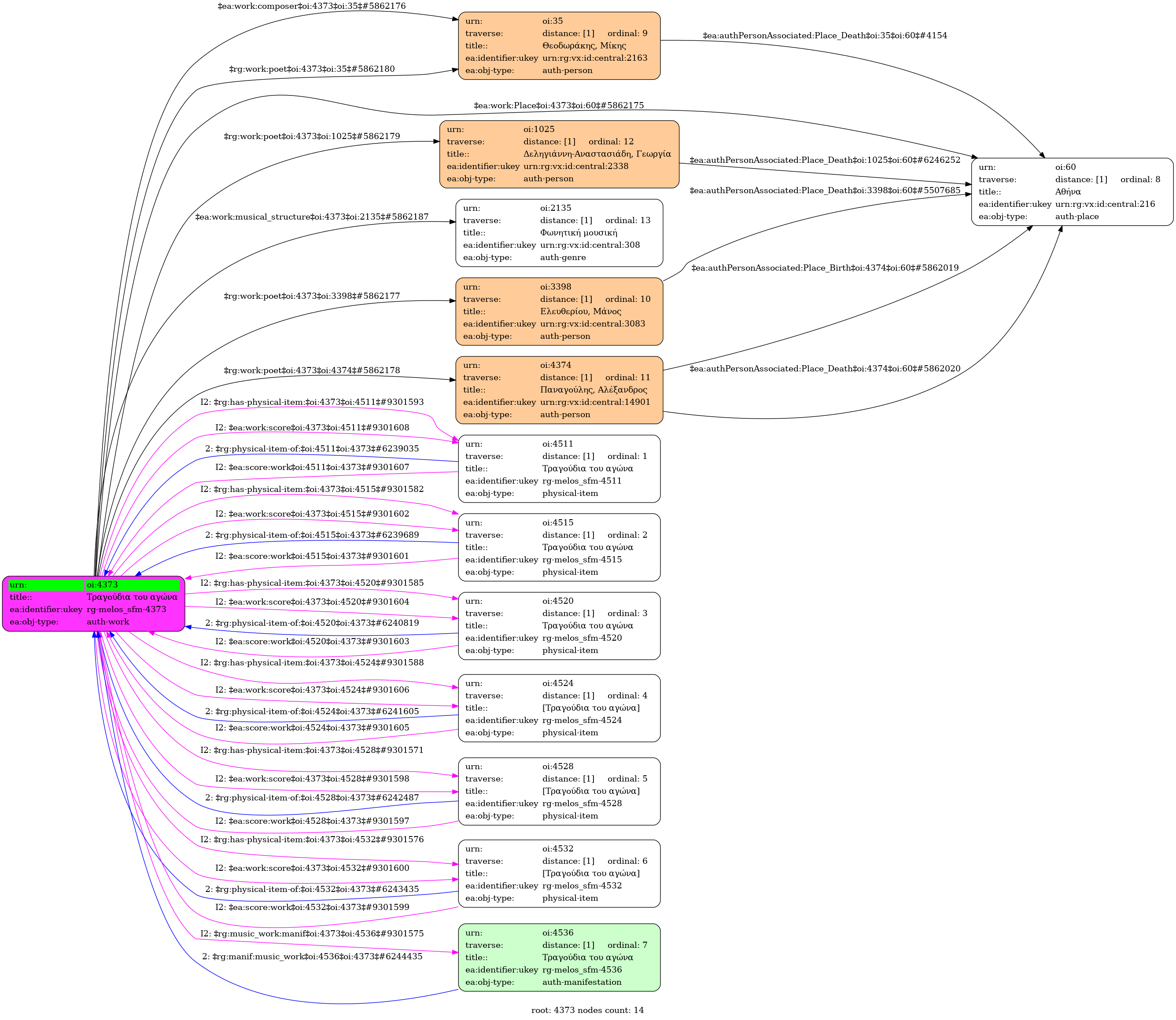
Θεοδωράκης, Μίκης (1925-2021) (Θεοδωράκης, Μιχαήλ) [Συνθέτης]. Τραγούδια του αγώνα
Songs of Struggle (Αγγλική)
- Έργο (αυτοτελές έργο)
-
Tragoudia tou agona
-
1967
-
1971
-
Ελληνική
-
Θεοδωράκης, Μίκης (1925-2021) (Θεοδωράκης, Μιχαήλ)
-
Ελευθερίου, Μάνος (1938-2018) |
Παναγούλης, Αλέξανδρος (1939-1976) |
Δεληγιάννη-Αναστασιάδη, Γεωργία (1904-1998) |
Θεοδωράκης, Μίκης (1925-2021) (Θεοδωράκης, Μιχαήλ)
-
-
- Ο ήλιος για τα παιδιά του κόσμου (Ύμνος της Ελευθερίας)
- Θρήνος
- Μαζί σου
- Ο λεβέντης
- Όταν χτυπήσεις δυο φορές
- Marc Marceau
- Το περιστέρι
- Χίλιες καρδιές
- Τα καλύτερά μας χρόνια
- Στον Ωρωπό
- Μην ξεχνάς τον Ωρωπό
- Διότι δεν συνεμορφώθην
- Απ' το μώλο
- Στην Ελλάδα σήμερα
- Οι πρώτοι νεκροί
- Στον Νικηφόρο Μανδηλαρά
- Η επιστολή
- Η αυλή
- Ποιος τη ζωή μου
- Κλεισ' το παράθυρο
⟶
Ο μουσικός Θεοδωράκης : Κέιμενα - εργογραφία - κριτικές (1937-1996) - Αθήνα: "Νέα Σύνορα" Εκδοτικός Οργανισμός Λιβάνη, 1998 [σ.194-195]
-
Φωνητική μουσική
-
56
-
Κούτουλας, Αστέρης. Ο μουσικός Θεοδωράκης: κέιμενα - εργογραφία - κριτικές (1937-1996): ΑΣΤ 179
-
Αθήνα
-
-
-
Original: Μουσική Βιβλιοθήκη Λίλιαν Βουδούρη - Σύλλογος Οι Φίλοι της Μουσικής
- Σύλλογος Οι Φίλοι της Μουσικής
Θεοδωράκης, Μίκης (1925-2021) (Θεοδωράκης, Μιχαήλ) [Συνθέτης]. Τραγούδια του αγώνα - Identifier: 4373
Internal display of the 4373 entity interconnections (Node labels correspond to identifiers)

Loading..