Εθνική Λυρική Σκηνή
Greek National Opera (Αγγλική)
- Οργανισμός
-
05 Μαρτίου 1939
-
Αθήνα
-
-
- Σύλλογος Οι Φίλοι της Μουσικής
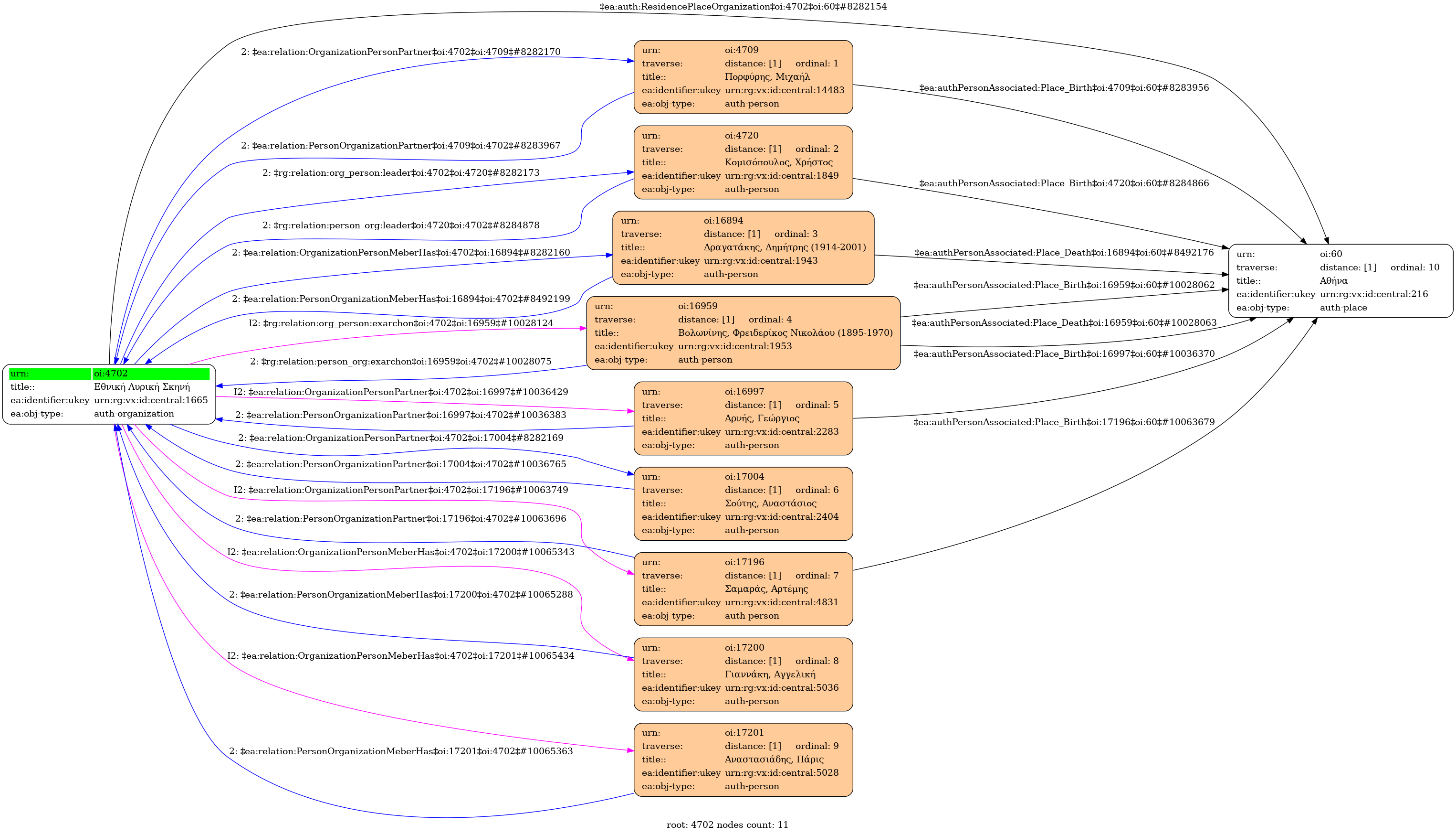
Εθνική Λυρική Σκηνή - Identifier: 4702
Internal display of the 4702 entity interconnections (Node labels correspond to identifiers)

Loading..