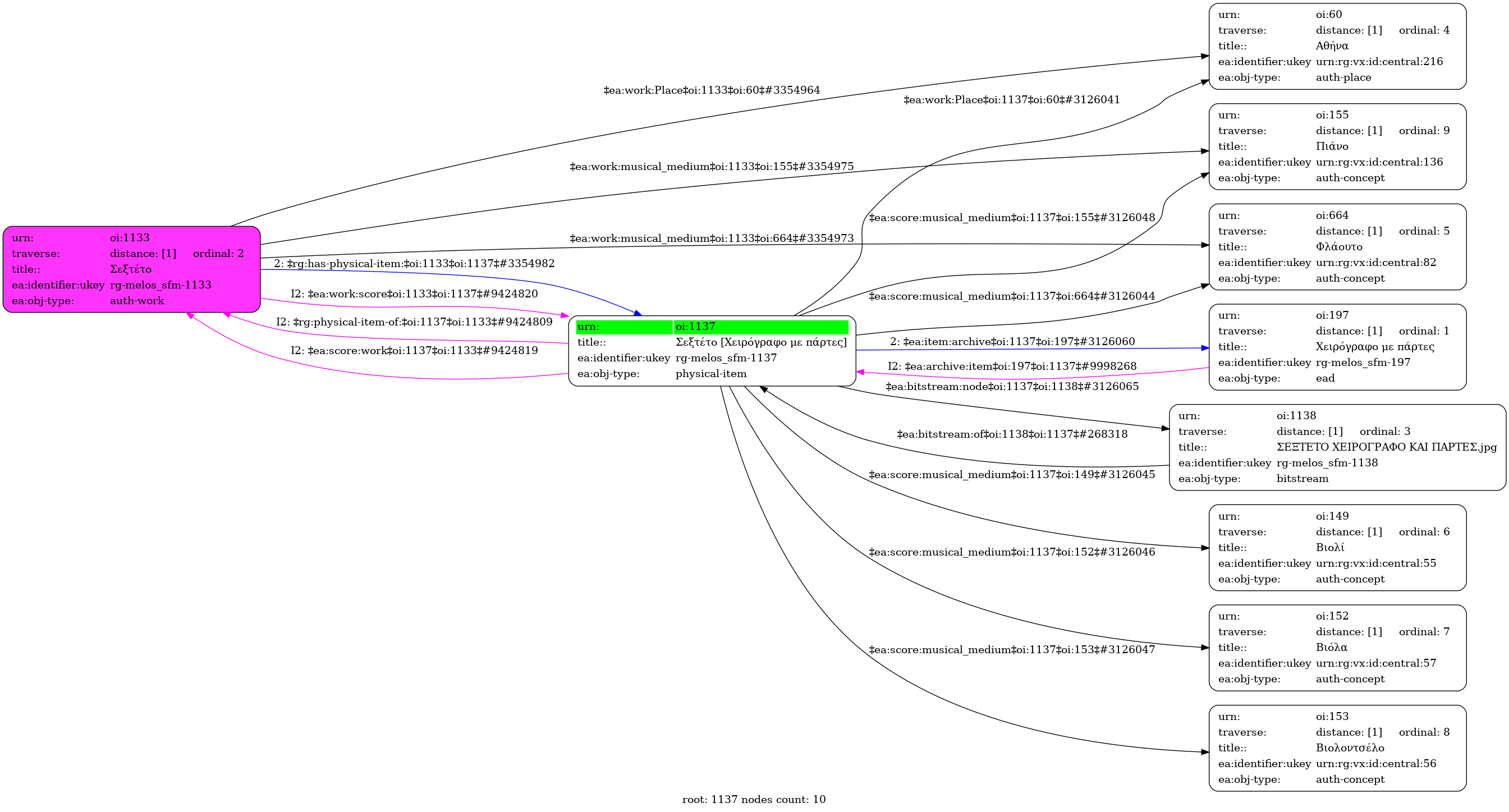
Sextet [Autograph with parts]
- Physical-item (score)
-
Sexteto [Cheirografo me partes]
-
GR-As-MTH-003-Sc-007-056-b
-
Ολοκληρωμένη
-
Flute |
Violin |
Viola |
Violoncello |
Piano
-
-
Greek
-
1947
-
Athens
-
Manuscript
-
41 φύλλα : Μαύρο μελάνι και μολύβι. | 41 sheets : Black ink and pencil.
-
Original: Μουσική Βιβλιοθήκη Λίλιαν Βουδούρη - Σύλλογος Οι Φίλοι της Μουσικής
- The Friends of Music Society
Σεξτέτο [Χειρόγραφο με πάρτες] [1947] - Identifier: 1137
Internal display of the 1137 entity interconnections (Node labels correspond to identifiers)

Loading..