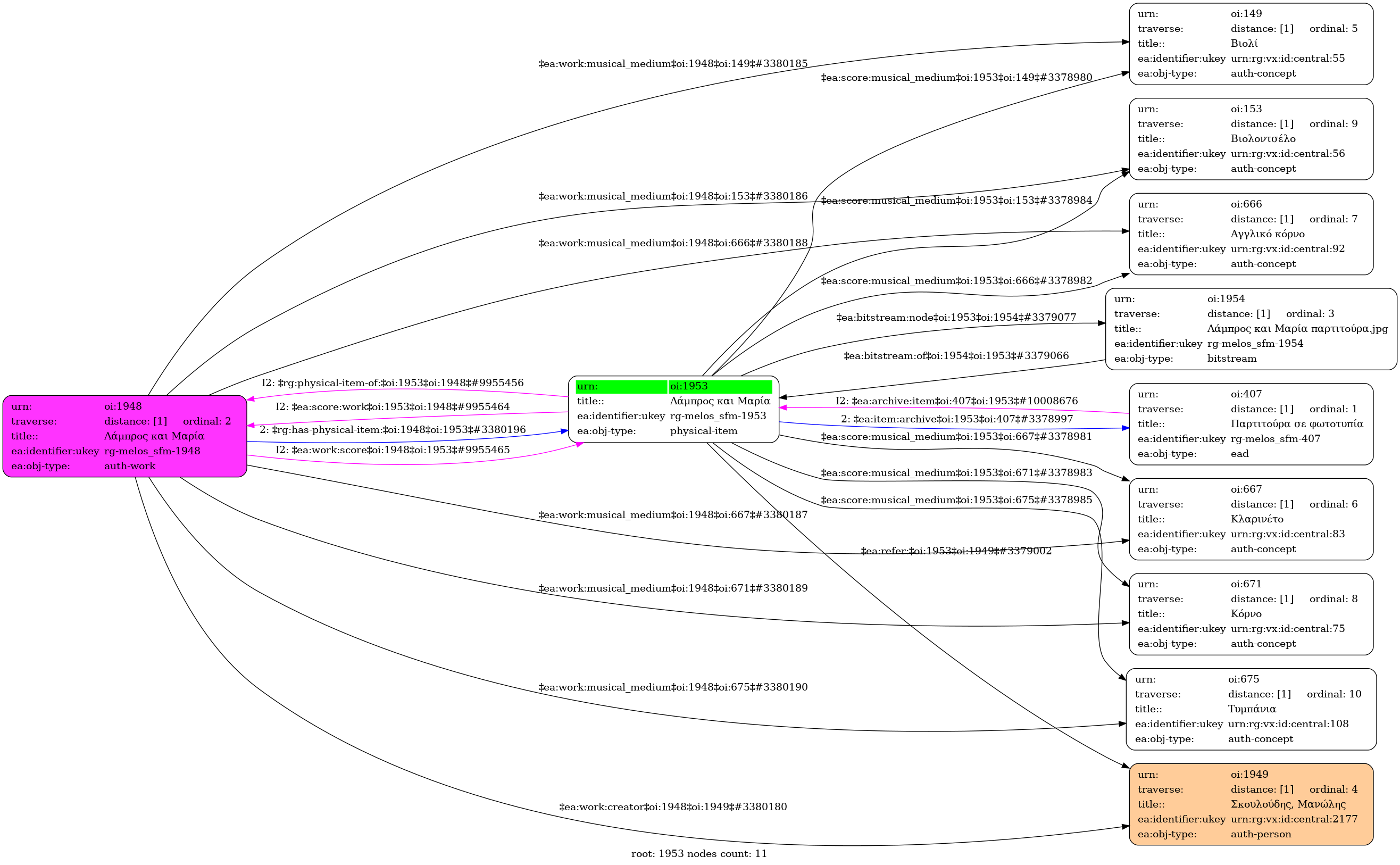
Λάμπρος και Μαρία
Lambros and Maria (Αγγλική)
- Φυσικό τεκμήριο (Παρτιτούρα)
-
Lampros kai Maria
-
GR-As-MTH-003-Sc-013-105-b
-
Ολοκληρωμένη
-
Βιολί |
Κλαρινέτο |
Αγγλικό κόρνο |
Κόρνο |
Βιολοντσέλο |
Τυμπάνια
-
-
Φωτοτυπίες. | Photocopies.
-
Ελληνική
-
-
Αντίγραφο χειρογράφου
-
6 φύλλα | 6 sheets
-
digital.mmb.org.gr
-
Original: Μουσική Βιβλιοθήκη Λίλιαν Βουδούρη - Σύλλογος Οι Φίλοι της Μουσικής
- Σύλλογος Οι Φίλοι της Μουσικής
Λάμπρος και Μαρία - Identifier: 1953
Internal display of the 1953 entity interconnections (Node labels correspond to identifiers)

Loading..