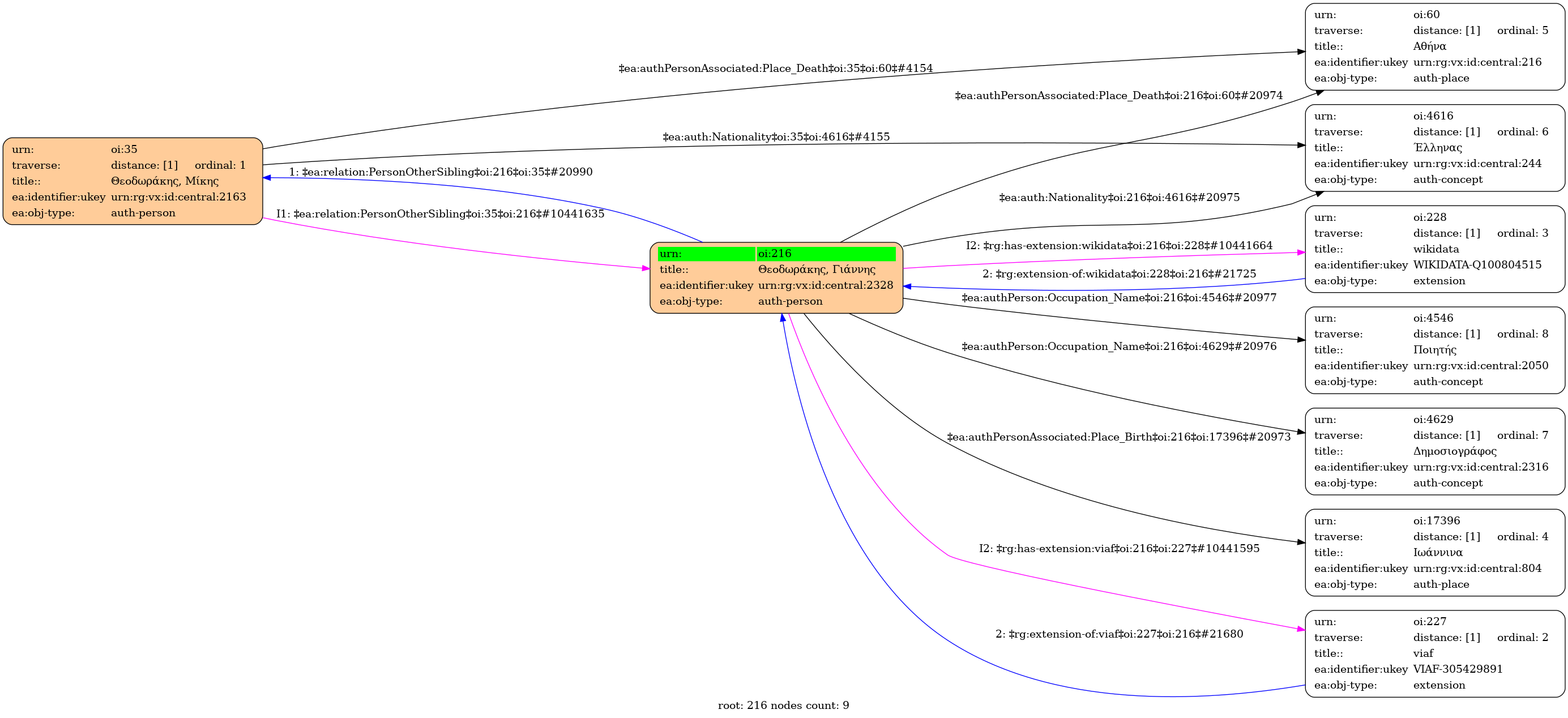
- Πρόσωπο
- Άνδρας
- 22 Αυγούστου 1932
- Ιωάννινα
- 07 Δεκεμβρίου 1996
- Αθήνα
- Έλληνας
- Δημοσιογράφος | Ποιητής
- Θεοδωράκης, Μίκης (1925-2021) (Θεοδωράκης, Μιχαήλ)
-
- n98107216 ⟶ Theodōrakēs, Giannēs
-
- A33944 ⟶ Θεοδωράκης, Γιάννης
-
- Q100804515 ⟶ Giannis Theodorakis
-
- 305429891 ⟶ Theodōrakēs, Giannēs
- central
Wikipedia Import
- Γιάννης Θεοδωράκης (Ελληνική) | Giannis Theodorakis (Αγγλική)
- Έλληνας δημοσιογράφος και ποιητής (Ελληνική) | Greek journalist and poet (Αγγλική)
- Yannis Theodorakis (Αγγλική) | Giannes Theodorakes (Αγγλική)
- Γιάννης Θεοδωράκης (δημοσιογράφος-ποιητής)
- 00-00-1932
- 07-12-1996




