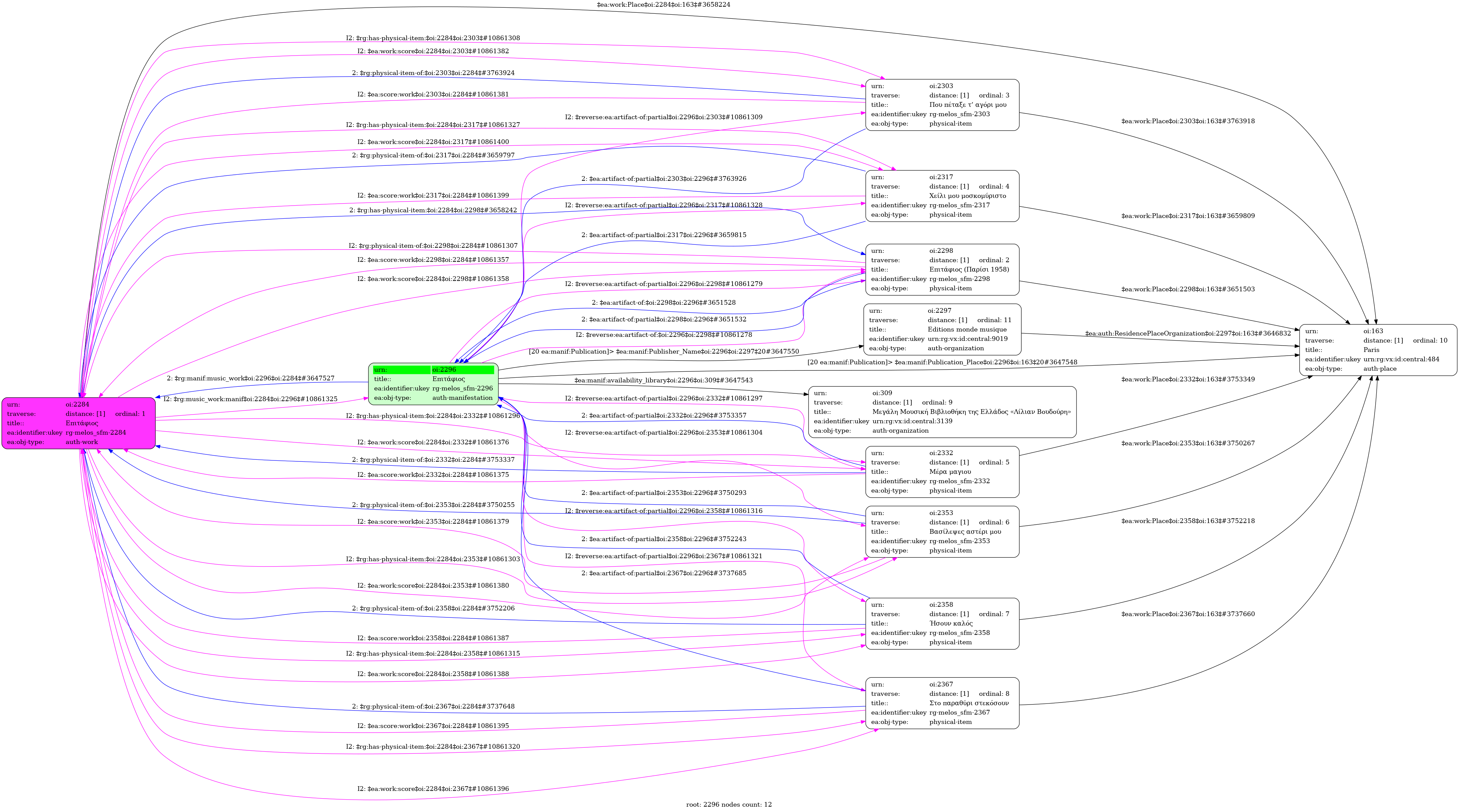
Επιτάφιος : (Παρίσι 1958) - Paris: Editions monde musique, 1974
-
-
- Που πέταξε τ’ αγόρι μου/Où est parti mon enfant
- Χείλι μου μοσκομύριστο/Tes lèvres parfumées
- Μέρα μαγιου/Jour de Mai
- Βασίλεψες αστέρι μου/Mon étoile s'est éteinte
- Ήσουν καλός/Tu étais bon
- Στο παραθύρι στεκόσουν/Tu restais à la fenêtre
- Τ’’ αθάνατο νερό/L' eau immortelle
- Γλυκέ μου, εσύ δεν χάθηκες/Toi mon enfant tu ñ' es pas disparu
Επιτάφιος : (Παρίσι 1958) - Paris: Editions monde musique, 1974 - Identifier: 2296
Internal display of the 2296 entity interconnections (Node labels correspond to identifiers)

Loading..