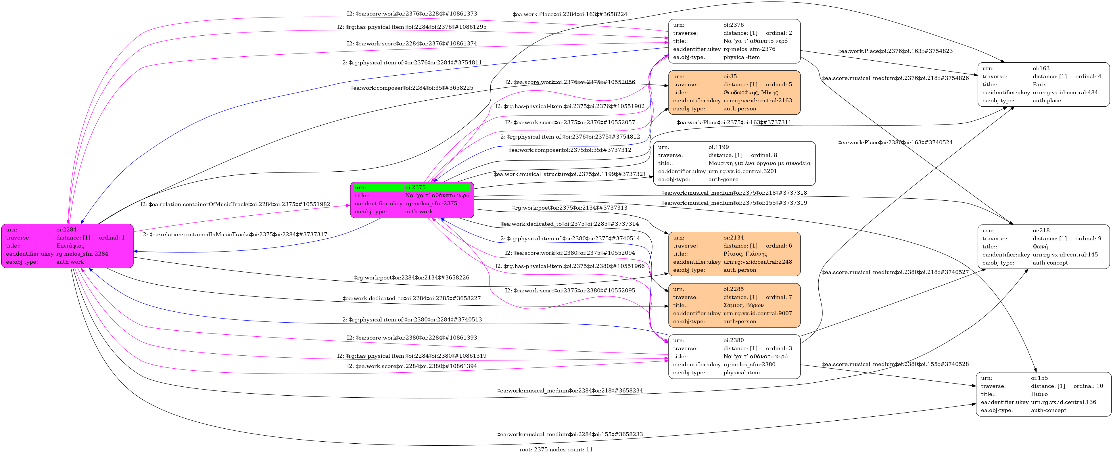
- Έργο (αυτοτελές έργο)
- Na 'cha t’ athanato nero
- 1958
- 1960
- Ελληνική | Γαλλική
- Θεοδωράκης, Μίκης (1925-2021) (Θεοδωράκης, Μιχαήλ)
- Σάμιος, Βύρων
- Ρίτσος, Γιάννης (1909-1990)
- Φωνή | Πιάνο
- Μι ελάσσονα
- Μουσική για ένα όργανο με συνοδεία
- 30
- Κούτουλας, Αστέρης. Ο μουσικός Θεοδωράκης: κείμενα - εργογραφία - κριτικές (1937-1996): ΑΣΤ 112
- Paris
- Original: Μουσική Βιβλιοθήκη Λίλιαν Βουδούρη - Σύλλογος Οι Φίλοι της Μουσικής
- Θεοδωράκης, Μίκης (1925-2021) (Θεοδωράκης, Μιχαήλ) [Συνθέτης]. Επιτάφιος
- Σύλλογος Οι Φίλοι της Μουσικής



