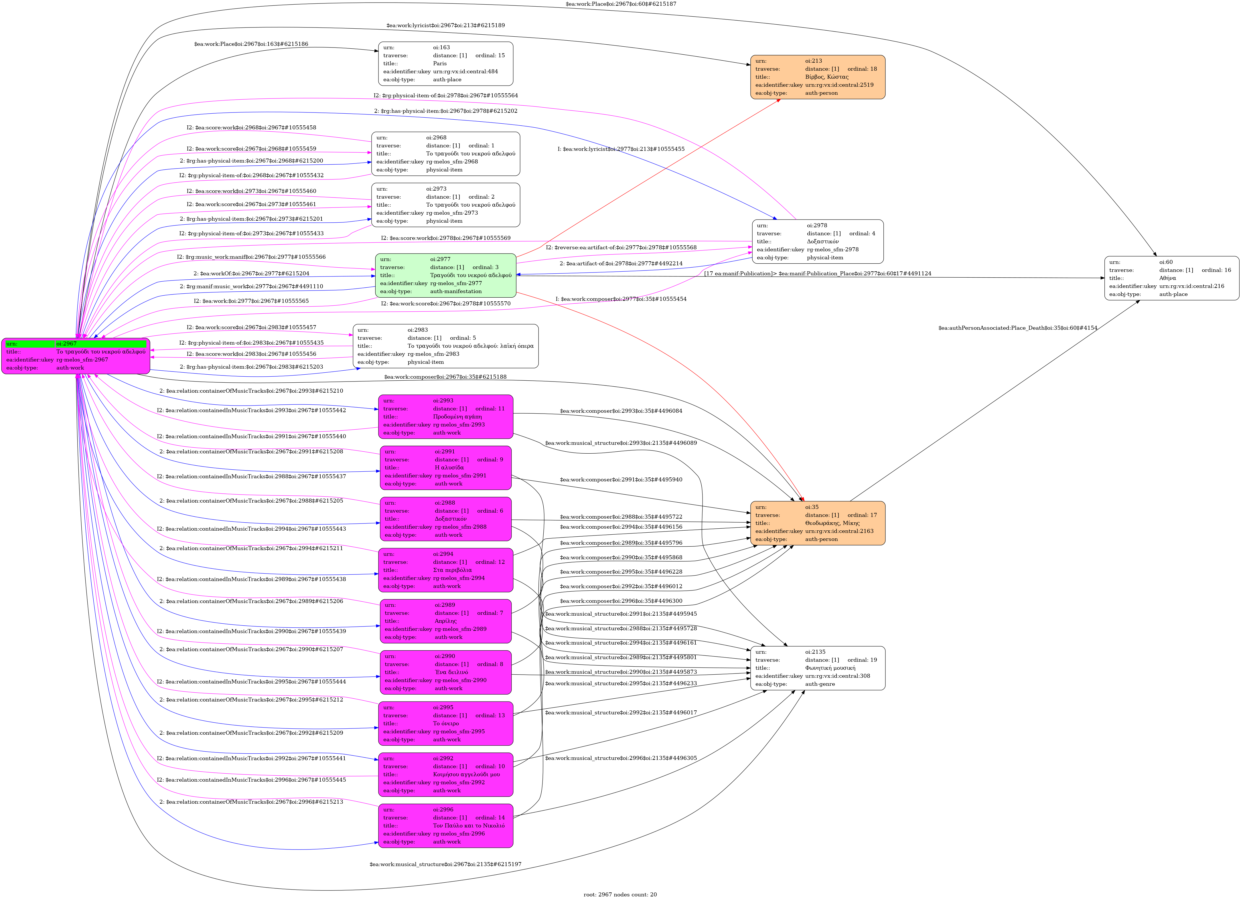
- Έργο (αυτοτελές έργο)
- To tragoudi tou nekrou adelfou
- 1960-1963
- Ελληνική
- Θεοδωράκης, Μίκης (1925-2021) (Θεοδωράκης, Μιχαήλ)
- Βίρβος, Κώστας (1926-2015)
-
-
- Ο Απρίλης
- Το όνειρο
- Η αλυσίδα
- Κοιμήσου, αγγελούδι μου
- Προδομενη αγάπη
- Τον Παύλο και τον Νικολιό
- Στα περβόλια
- Δοξαστικό (Απρίλιος 1960)
-
- Φωνητική μουσική
- 38
- Κούτουλας, Αστέρης. Ο μουσικός Θεοδωράκης: κέιμενα - εργογραφία - κριτικές (1937-1996): ΑΣΤ 128
- Paris | Αθήνα
-
-
«Το τραγούδι του νεκρού αδερφού» του Μίκη Θεοδωράκη ανεβαίνει στο Θέατρο Καλουτά από το Ελληνικό Λαϊκό Θέατρο Μάνου Κατράκη σε σκηνοθεσία Πέλου Κατσέλη, σκηνικά - κοστούμια Νίκου Νικολάου, χορογραφίες Ζουζούς Νικολούδη. Πρωταγωνιστούν οι Μάνος Κατράκης, Βέρα Ζαβιτσιάνου, Νίκος Ξανθόπουλος και Δέσποινα Μπεμπεδέλη. Το έργο, θέμα του οποίου είναι ο εμφύλιος πόλεμος, προκάλεσε ποικίλες αντιδράσεις και δεν είχε ιδιαίτερα θετική ανταπόκριση σε κοινό και κριτικούς.
⟶ mikis.melodisseia.gr
-
- Original: Μουσική Βιβλιοθήκη Λίλιαν Βουδούρη - Σύλλογος Οι Φίλοι της Μουσικής
- Θεοδωράκης, Μίκης (1925-2021) (Θεοδωράκης, Μιχαήλ) [Συνθέτης]. Δοξαστικόν | Θεοδωράκης, Μίκης (1925-2021) (Θεοδωράκης, Μιχαήλ) [Συνθέτης]. Απρίλης | Θεοδωράκης, Μίκης (1925-2021) (Θεοδωράκης, Μιχαήλ) [Συνθέτης]. Ένα δειλινό | Θεοδωράκης, Μίκης (1925-2021) (Θεοδωράκης, Μιχαήλ) [Συνθέτης]. Η αλυσίδα | Θεοδωράκης, Μίκης (1925-2021) (Θεοδωράκης, Μιχαήλ) [Συνθέτης]. Κοιμήσου αγγελούδι μου | Θεοδωράκης, Μίκης (1925-2021) (Θεοδωράκης, Μιχαήλ) [Συνθέτης]. Προδομένη αγάπη | Θεοδωράκης, Μίκης (1925-2021) (Θεοδωράκης, Μιχαήλ) [Συνθέτης]. Στα περιβόλια | Θεοδωράκης, Μίκης (1925-2021) (Θεοδωράκης, Μιχαήλ) [Συνθέτης]. Το όνειρο | Θεοδωράκης, Μίκης (1925-2021) (Θεοδωράκης, Μιχαήλ) [Συνθέτης]. Τον Παύλο και το Νικολιό
- Σύλλογος Οι Φίλοι της Μουσικής







