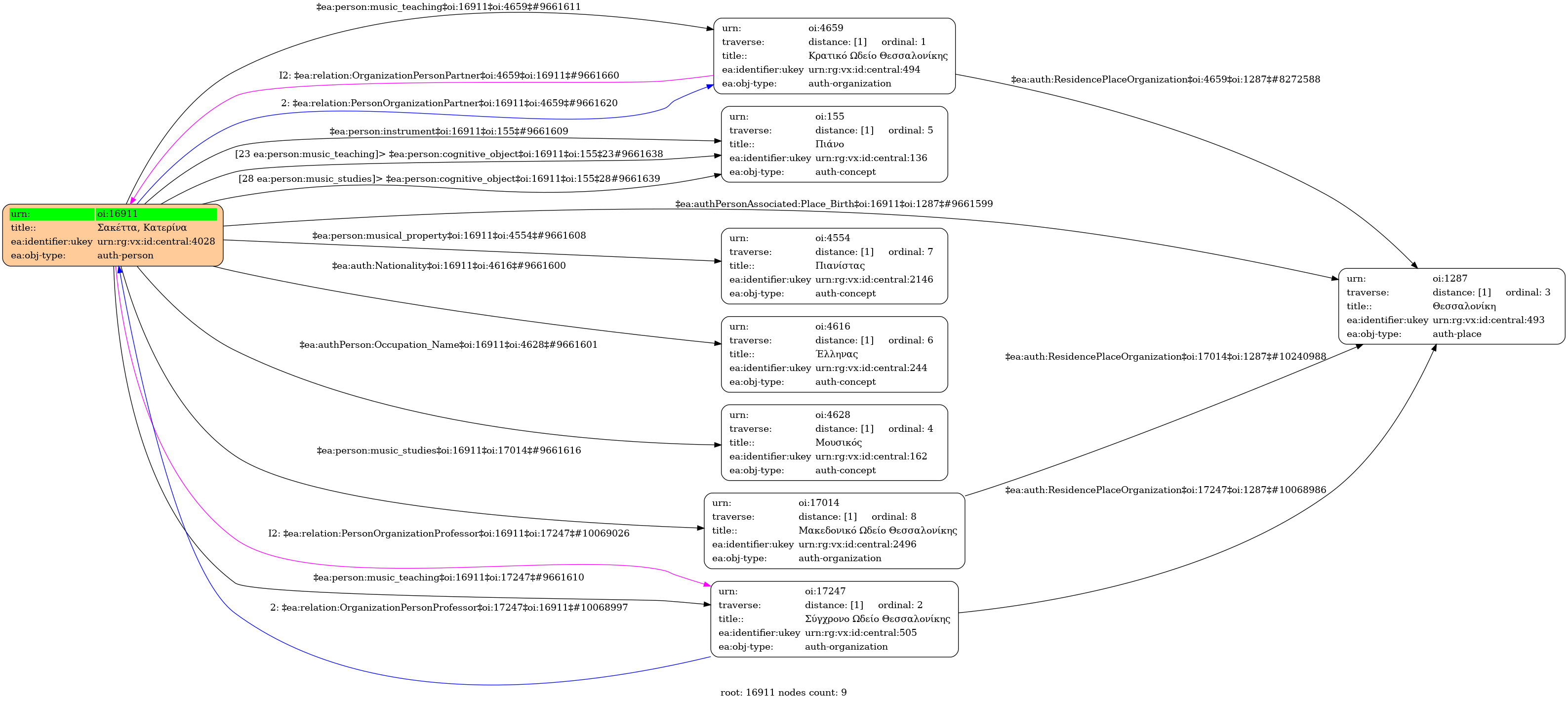
- Person
- Female
- 1972
- Thessaloniki
- Ελληνίδα
- Musician
-
- Macedonian Conservatoire of Thessaloniki (1981-1992) [Διδάσκουσα: Μαρκοπούλου, Αθηνά] - Studies type: Τυπικές - Cognitive object: Piano
- Πιανίστα
-
- Synchrono Conservatory of Thessaloniki - Cognitive object: Piano
- State Conservatory of Thessaloniki [Συνοδεία Πιάνου]
- Synchrono Conservatory of Thessaloniki | Synchrono Conservatory of Thessaloniki
- State Conservatory of Thessaloniki
- Μέγαρο Μουσικής Θεσσαλονίκης
-
- 2802399 ⟶ Κατερίνα Σακέτα
- Το λεξικό της ελληνικής μουσικής : από τον Ορφέα έως σήμερα - Αθήνα: Εκδόσεις Γιαλλελής, 1998 , p.324 [τ.5ος]
- central



