- Physical-item (score)
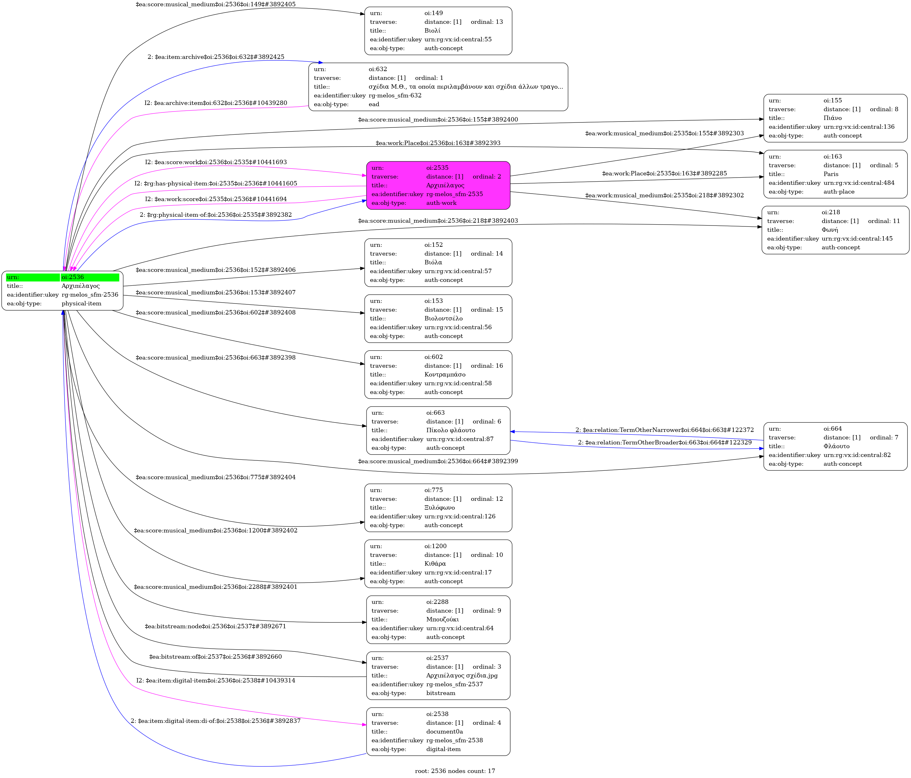
- Archipelagos
- GR-As-MTH-003-Sc-024-146-a
- Σκίτσο
- Piccolo flute | Flute | Piano | Bouzouki | Guitar | Voice | Xylophone | Violin | Viola | Violoncello | Double bass
- Σχέδια. | Sketches.
- 15 January 1961
- Paris
- Manuscript
- 15 φύλλα : Μαύρο, μπλε μελάνι, απλό καικόκκινο μολύβι. | 15 sheets : Black, blue ink, simple and red pencil.
-
-
Περιεχόμενα έργα:
- Σε πότισα ροδόσταμο
- Ο Αητός
- Είχα φυτέψει μια καρδιά/ Με τ' αστεράκι της αυγής
- Η λειτουργία
- Η απαγωγή
- Μυρτιά
-
- digital.mmb.org.gr
- Περιλαμβάνει και σχέδια άλλων τραγουδιών, καθώς και μεταγενέστερα σχέδια. | It contain sketches of other songs and later sketches.
- Original: Μουσική Βιβλιοθήκη Λίλιαν Βουδούρη - Σύλλογος Οι Φίλοι της Μουσικής
- The Friends of Music Society



