- Έκδοση
- Έντυπη παρτιτούρα
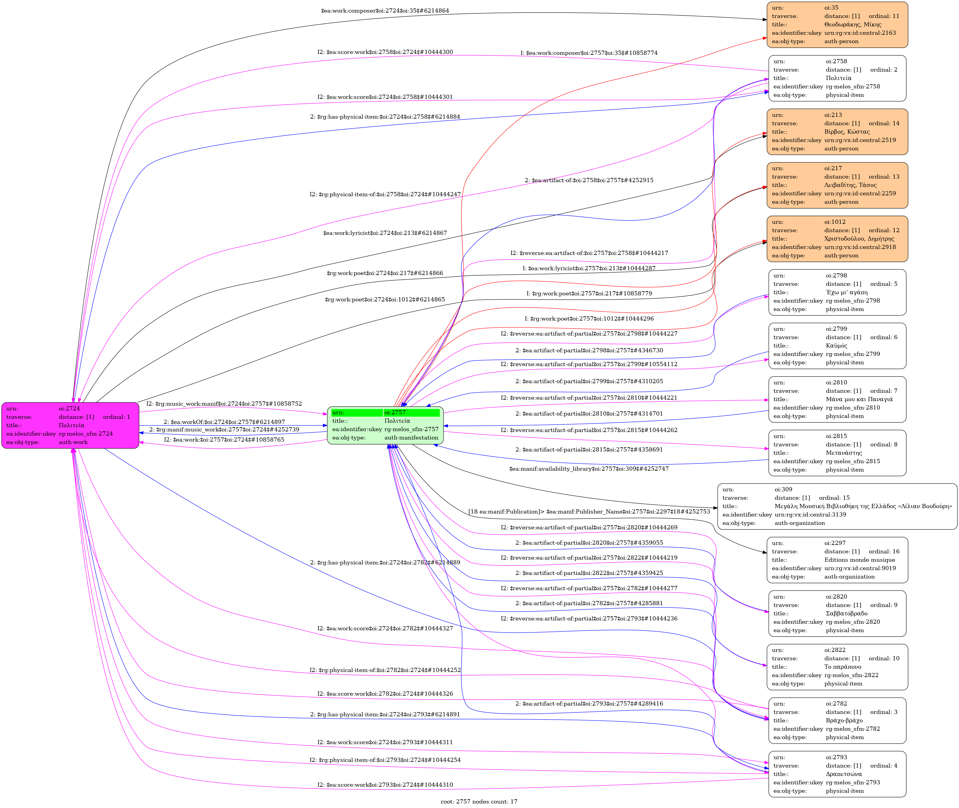
- Θεοδωράκης, Μίκης (1925-2021) (Θεοδωράκης, Μιχαήλ)
- Βίρβος, Κώστας (1926-2015)
- Χριστοδούλου, Δημήτρης (1924-1991) | Λειβαδίτης, Τάσος (1922-1988)
- Editions monde musique
- Original: Μουσική Βιβλιοθήκη Λίλιαν Βουδούρη - Σύλλογος Οι Φίλοι της Μουσικής
- Θεοδωράκης, Μίκης (1925-2021) (Θεοδωράκης, Μιχαήλ) [Συνθέτης]. Πολιτεία
- Σύλλογος Οι Φίλοι της Μουσικής
-
-
- Καϋμός
- Βράχο-βράχο
- Το παράπονο
- Μάνα μου και Παναγιά
- Μετανάστης
- Δραπετσώνα
- Έχω μι' αγάπη
- Σαββατόβραδο
-











