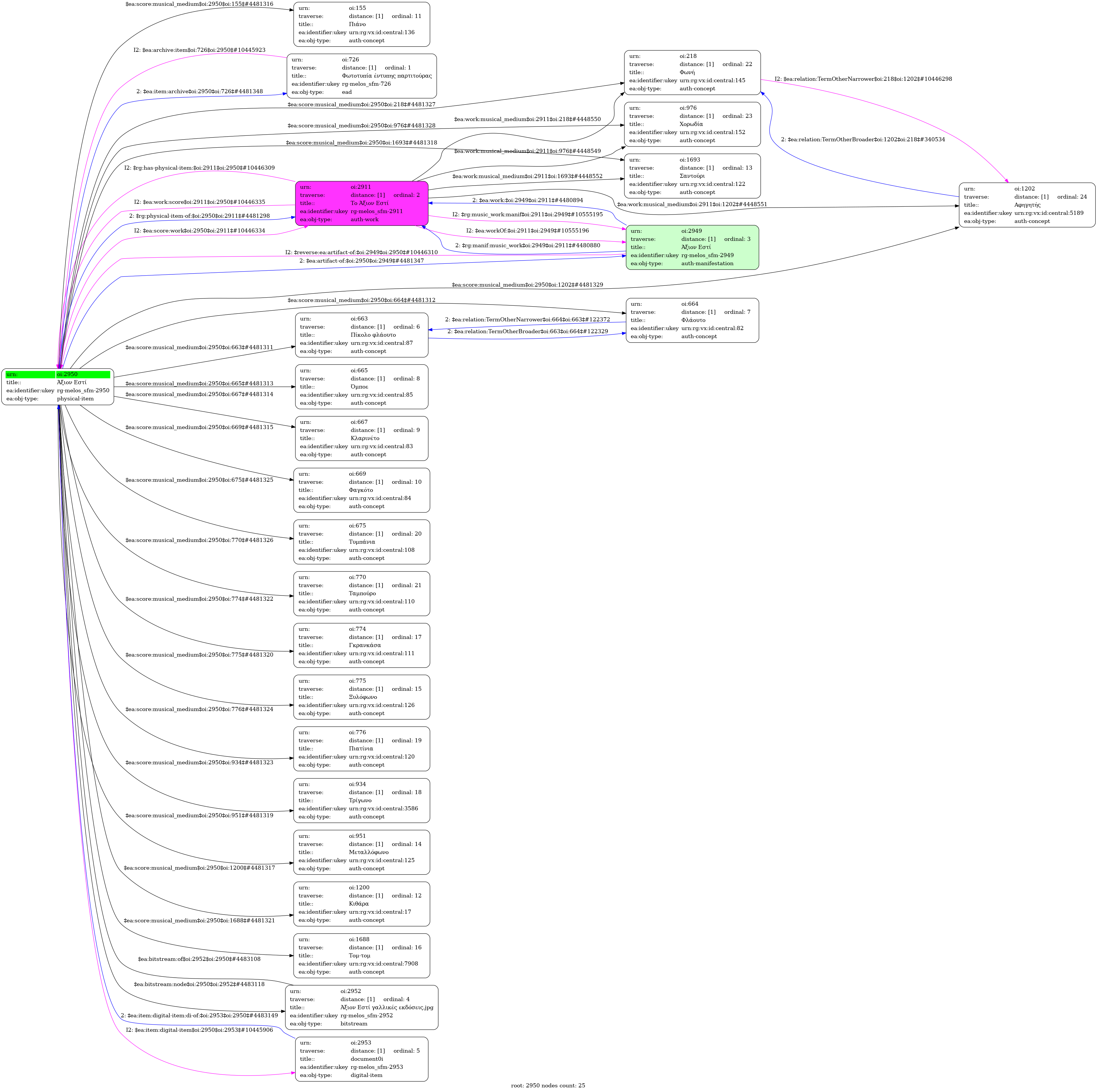
- Φυσικό τεκμήριο (Παρτιτούρα)
- Axion Esti
- GR-As-MTH-003-Sc-026-160-i
- Παρτιτούρα πλήρης
- Ολοκληρωμένη
- Πίκολο φλάουτο | Φλάουτο | Όμποε | Κλαρινέτο | Φαγκότο | Πιάνο | Κιθάρα [2] | Σαντούρι | Μεταλλόφωνο | Ξυλόφωνο | Τομ-τομ | Γκρανκάσα | Τρίγωνο | Πιατίνια | Τυμπάνια | Ταμπούρο | Φωνή | Χορωδία | Αφηγητής
- Φωτοτυπία έντυπης παρτιτούρας. | Photocoy of printed score.
- Έντυπη παρτιτούρα
-
Editions monde musique, 1974
- Θεοδωράκης, Μίκης (1925-2021) (Θεοδωράκης, Μιχαήλ)
- Ελύτης, Οδυσσέας (1911-1996)
- Ελληνική
- 1974
- Έκδοση | Έντυπη παρτιτούρα
- 288 φύλλα | 288 sheets
- digital.mmb.org.gr
- Original: Μουσική Βιβλιοθήκη Λίλιαν Βουδούρη - Σύλλογος Οι Φίλοι της Μουσικής
- Σύλλογος Οι Φίλοι της Μουσικής
Άξιον Εστί [1974]
Axion Esti (Αγγλική)
Αποτελεί έκδοση του: 1 Προβολή λίστας
Διαθέσιμα ψηφιακά τεκμήρια
-
Ψηφιοποιημένη Παρτιτούρα: Άξιον Εστί
Περιγραφή: document0i.pdf (pdf) Ξεφύλλισμα pdf
Μέγεθος: 129.2 MB



