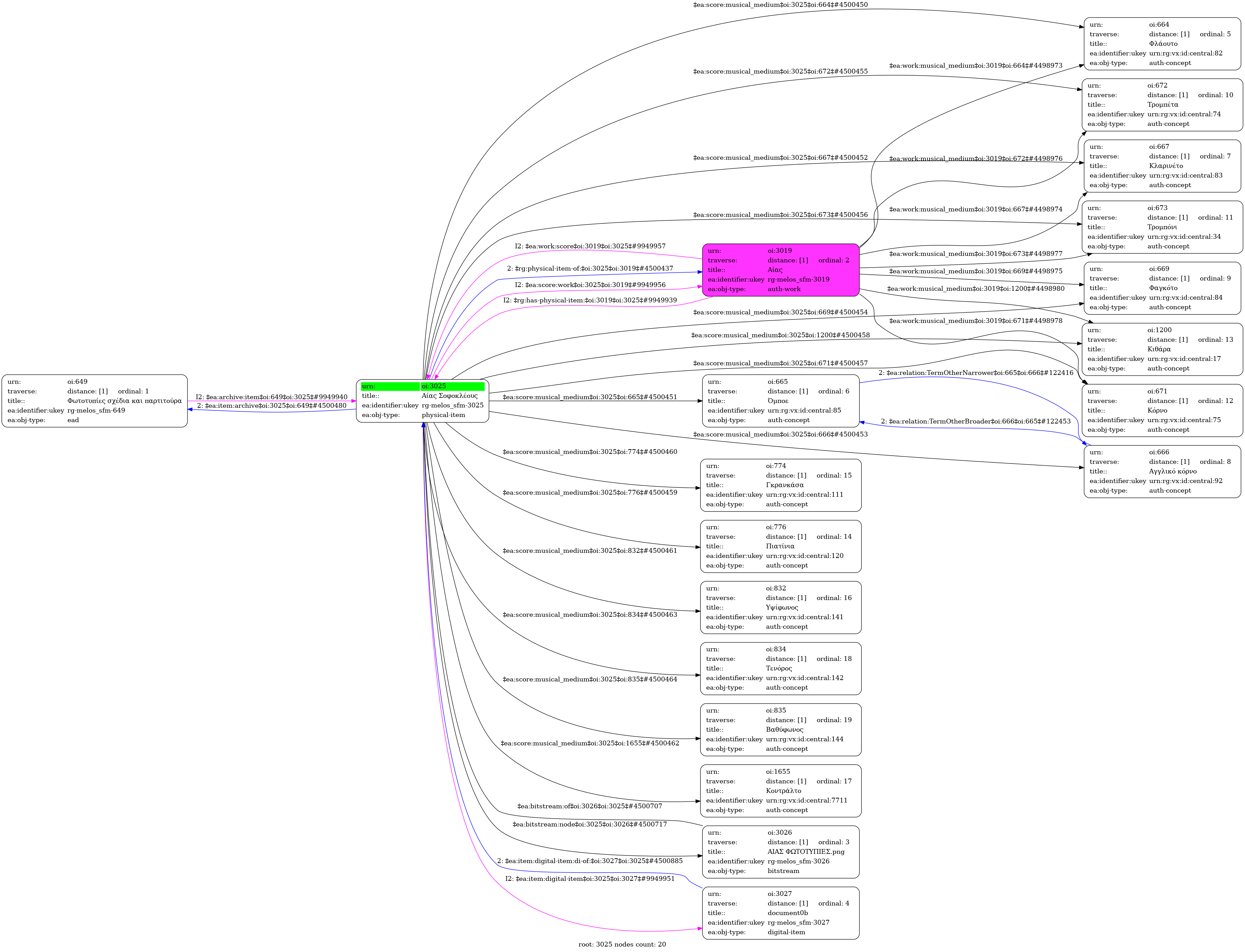
- Φυσικό τεκμήριο (Παρτιτούρα)
- Aias Sofokleous
- GR-As-MTH-003-Sc-024-148-b
- Πρωτόλεια
- Φλάουτο | Όμποε | Κλαρινέτο | Αγγλικό κόρνο | Φαγκότο | Τρομπέτα | Τρομπόνι | Κόρνο | Κιθάρα | Πιατίνια | Γκρανκάσα | Υψίφωνος | Κοντράλτο | Τενόρος | Βαθύφωνος
- Φωτοτυπίες | Photocopies
- Ελληνική
- Αντίγραφο χειρογράφου
- 16 φύλλα | 16 sheets
- digital.mmb.org.gr
- Original: Μουσική Βιβλιοθήκη Λίλιαν Βουδούρη - Σύλλογος Οι Φίλοι της Μουσικής
- Σύλλογος Οι Φίλοι της Μουσικής
Αίας Σοφοκλέους
Sophocles' Ajax (Αγγλική)
Διαθέσιμα ψηφιακά τεκμήρια
-
Ψηφιοποιημένη Παρτιτούρα: Αίας Σοφοκλέους
Περιγραφή: document0b.pdf (pdf) Ξεφύλλισμα pdf
Μέγεθος: 7.4 MB


