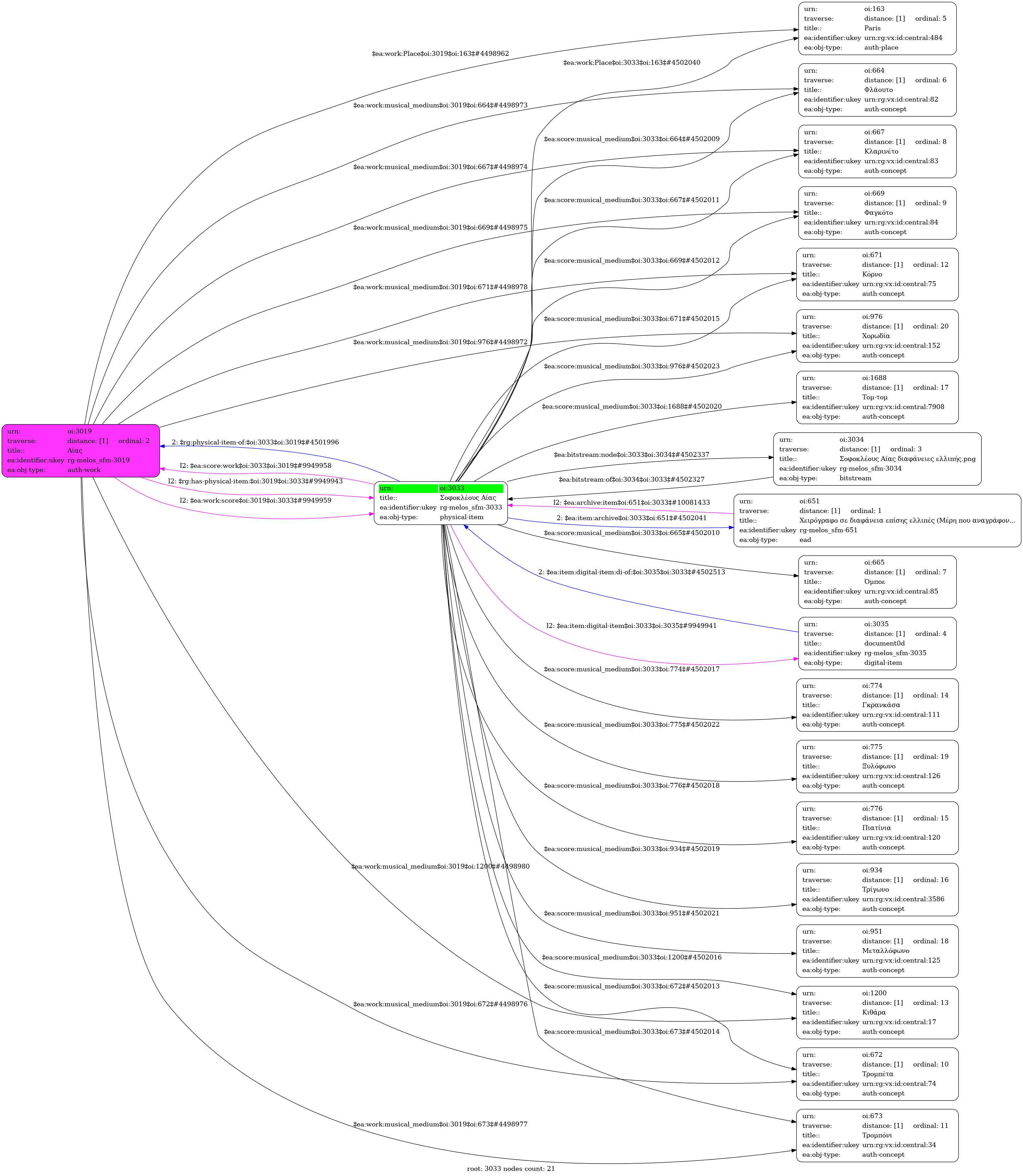
- Φυσικό τεκμήριο (Παρτιτούρα)
- Sofokleous Aias
- GR-As-MTH-003-Sc-024-148-d
- Παρτιτούρα πλήρης
- Πρωτόλεια
- Φλάουτο | Όμποε | Κλαρινέτο | Φαγκότο | Τρομπέτα | Τρομπόνι | Κόρνο | Κιθάρα | Γκρανκάσα | Πιατίνια | Τρίγωνο | Τομ-τομ | Μεταλλόφωνο | Ξυλόφωνο | Χορωδία [Χορός]
- Διαφάνεια χειρογράφου επίσης ελλιπής. | Transparency of autogrpah also missing.
- Ελληνική
- Paris
- Χειρόγραφο
- 14 φύλλα : Μαύρο μελάνι, απλό και κόκκινο μολύβι. | 14 sheets : Black ink, simple and red pencil.
-
-
Μέρη που αναγράφονται: Πάροδος, Κομμός, Πρώτο Στάσιμο, Επιπάροδος, Δεύτερο Στάσιμο, Τρίτο Στάσιμο, Μετάσταση
parts indicated: Parodos, Kommos, First Stasimon, Epiparodos, Second Stasimon, Third Stasimon, Metastasis
-
- digital.mmb.org.gr
- Original: Μουσική Βιβλιοθήκη Λίλιαν Βουδούρη - Σύλλογος Οι Φίλοι της Μουσικής
- Σύλλογος Οι Φίλοι της Μουσικής
Σοφοκλέους Αίας
Sophocles' Ajax (Αγγλική)
Διαθέσιμα ψηφιακά τεκμήρια
-
Ψηφιοποιημένη Παρτιτούρα: Σοφοκλέους Αίας
Περιγραφή: document0d.pdf (pdf) Ξεφύλλισμα pdf
Μέγεθος: 8.8 MB


