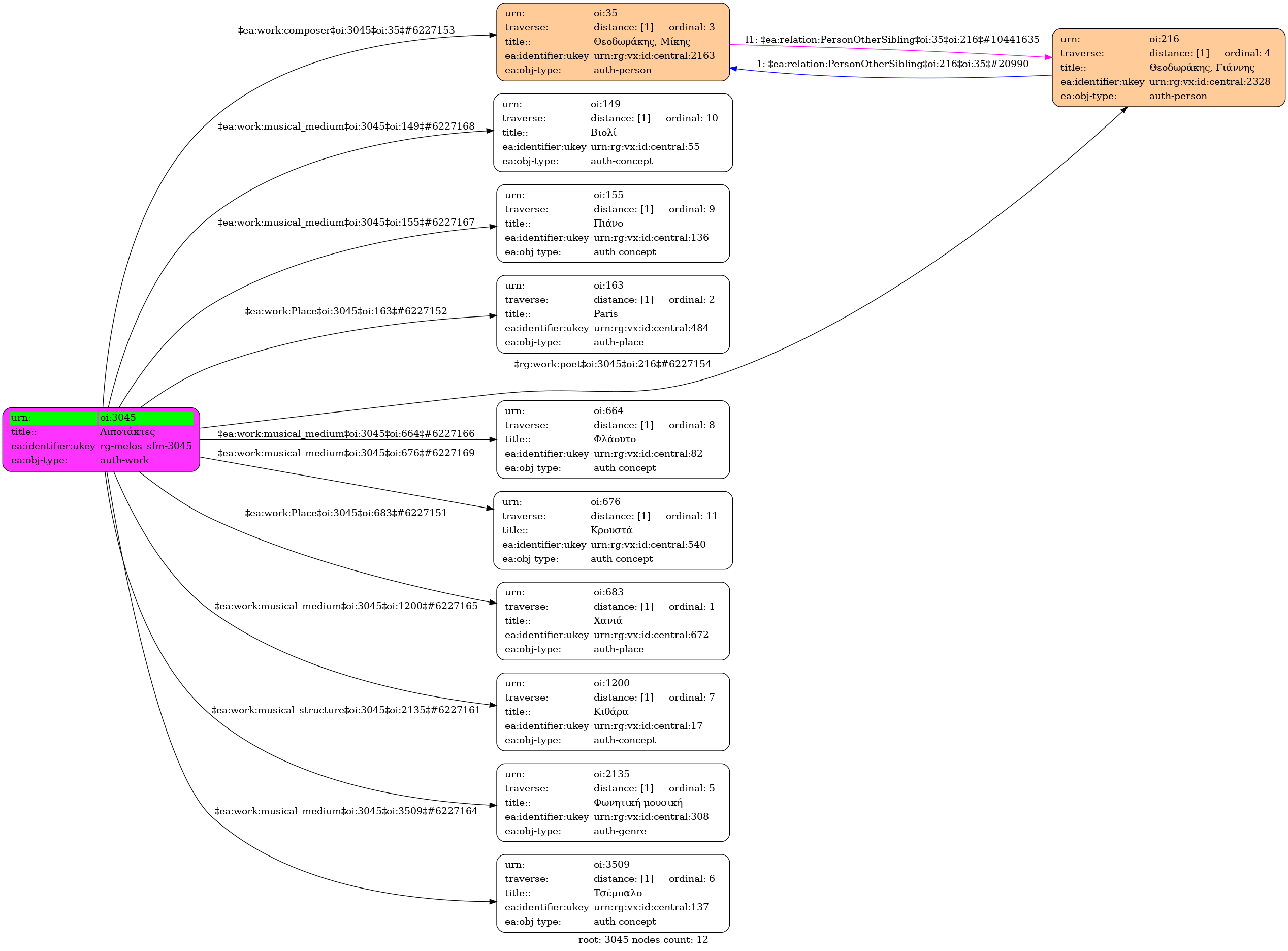
Θεοδωράκης, Μίκης (1925-2021) (Θεοδωράκης, Μιχαήλ) [Composer]. Deserters
- Work (Individual)
-
Lipotaktes
-
1952 [;]
-
1957 [;]
-
Greek
-
Theodorakis, Mikis
-
Theodōrakēs, Giannēs
-
Harpsichord |
Guitar |
Flute |
Piano |
Violin |
Percussions
-
-
Vocal music
-
17
-
Κούτουλας, Αστέρης. Ο μουσικός Θεοδωράκης: κέιμενα - εργογραφία - κριτικές (1937-1996): ΑΣΤ 74
-
Chania |
Paris
-
-
-
Original: Μουσική Βιβλιοθήκη Λίλιαν Βουδούρη - Σύλλογος Οι Φίλοι της Μουσικής
- The Friends of Music Society
Θεοδωράκης, Μίκης (1925-2021) (Θεοδωράκης, Μιχαήλ) [Συνθέτης]. Λιποτάκτες - Identifier: 3045
Internal display of the 3045 entity interconnections (Node labels correspond to identifiers)

Loading..