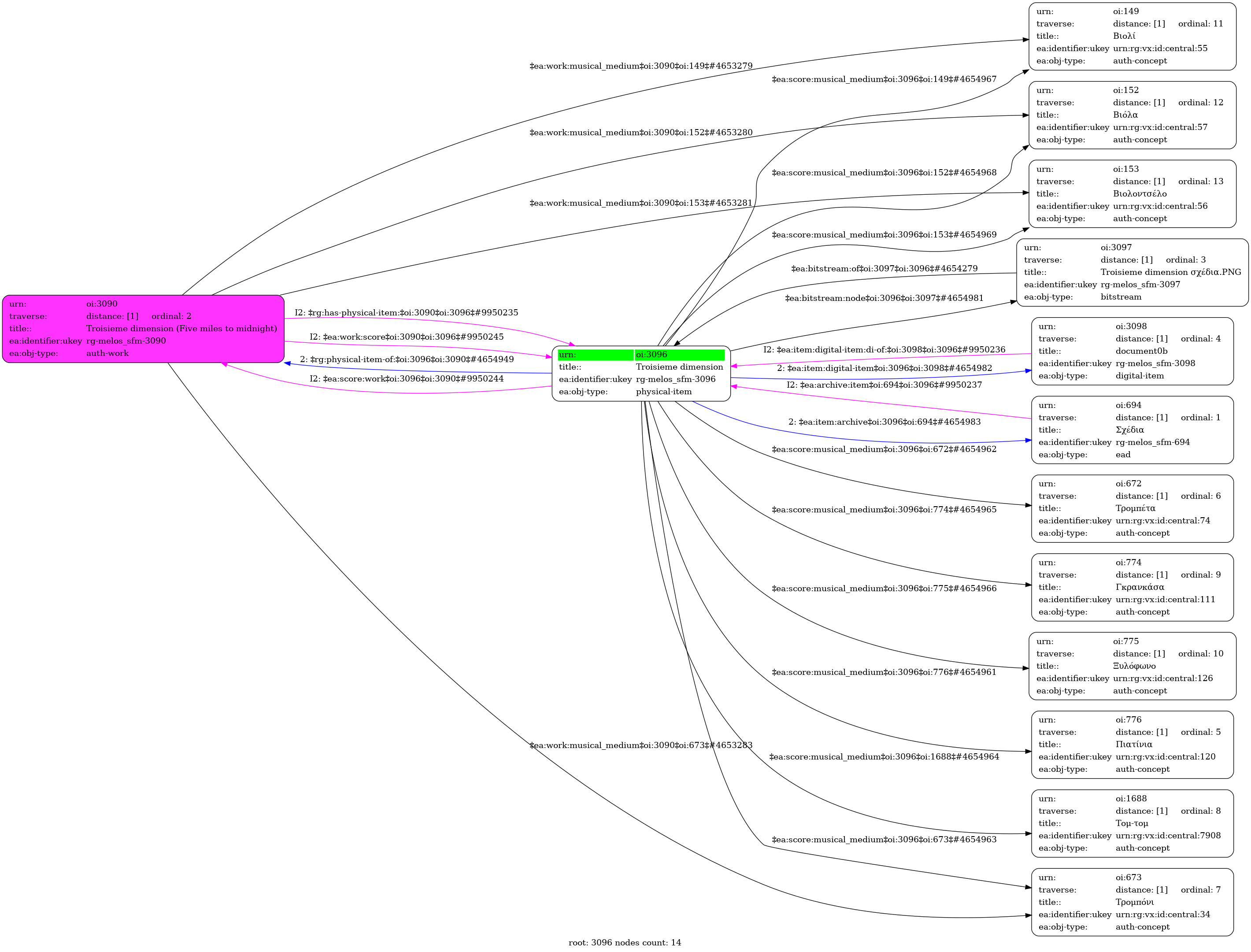
Troisieme dimension
Τρίτη διάσταση (Greek)
- Physical-item (score)
-
GR-As-MTH-003-Sc-025-153-b
-
Σκίτσο
-
Cymbals |
Trumpet
[4]
|
Trombone
[4]
|
Tom-tom |
Bass drum |
Xylophone |
Violin
[2]
|
Viola
[4]
|
Violoncello
-
-
Σχέδια. | Sketches.
-
French
-
Manuscript
-
21 φύλλα : Μαύρο, μπλε, κόκκινο μελάνι, μολύβι και φωτοτυπίες. | 21 sheets : Black, blue, red ink and pencil and photocopies.
-
digital.mmb.org.gr
-
Original: Μουσική Βιβλιοθήκη Λίλιαν Βουδούρη - Σύλλογος Οι Φίλοι της Μουσικής
- The Friends of Music Society
-
Ψηφιοποιημένη Παρτιτούρα: Troisieme dimension
Description: document0b.pdf (pdf)
Book Reader Size: 7.2 MB
Troisieme dimension - Identifier: 3096
Internal display of the 3096 entity interconnections (Node labels correspond to identifiers)

Loading..