- Work (Individual)
- Nychta thanatou
- 26 May 1968
- 31 October 1968
- Greek
- Theodorakis, Mikis
- Eleftheriou, Manos
-
-
- Ο ποιητής
- Νύχτα του φονιά / Ο μαύρος καβαλάρης (31.10.68)
- Στο πικραμένου την αυλή
- Όοσυς δεν πήρε η μοναξιά
- Ευαγγελία Πίσσα
- Τώρα κρύψε τ' όνομά σου
- Την τέταρτη βραδιά
- Γενέθλια
- Έχεις μάτιατο φεγγάρι
- Κλάψε στα γόνατά μου την ντροπή σου
-
- Vocal music
- 63
- Κούτουλας, Αστέρης. Ο μουσικός Θεοδωράκης: κέιμενα - εργογραφία - κριτικές (1937-1996): ΑΣΤ 186
- Vrachati
-
-
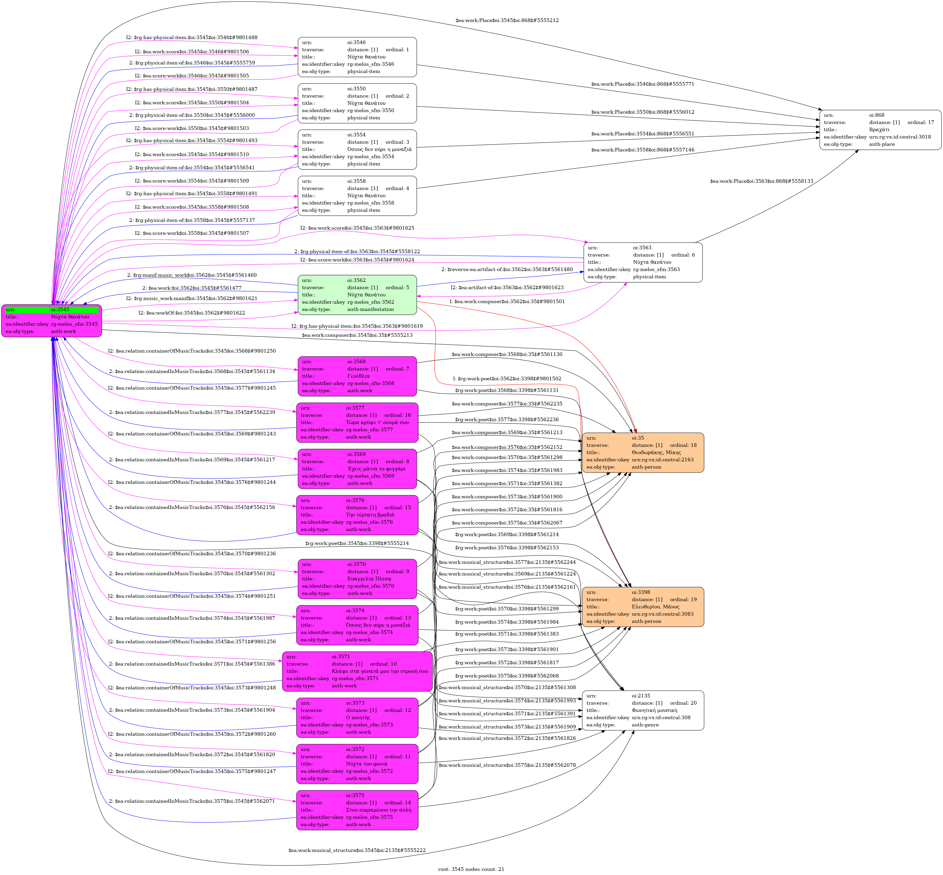
Μετά την ολοκλήρωση του κύκλου τραγουδιών «Τα Λαϊκά», ο Θεοδωράκης μελοποιεί ξανά στίχους του Μάνου Ελευθερίου. Με δέκα ποιήματα, εμπνευσμένα από την ατμόσφαιρα της εποχής, δημιουργεί τον κύκλο «Νύχτα Θανάτου». Χαρακτηριστικό του κύκλου είναι ότι στα μισά τραγούδια συναντάται η έννοια της νύχτας και πραγματικά και μεταφορικά. Η φράση, άλλωστε, «... όσοι μας βρήκανε στη νύχτα του θανάτου...» που ανιχνεύεται στο τραγούδι «Ευαγγελία Πίσσα» χάρισε στον κύκλο το όνομά του.
⟶ mikis.melodisseia.gr
-
- Original: Μουσική Βιβλιοθήκη Λίλιαν Βουδούρη - Σύλλογος Οι Φίλοι της Μουσικής
- Θεοδωράκης, Μίκης (1925-2021) (Θεοδωράκης, Μιχαήλ) [Composer]. Birthday | Theodorakis, Mikis [Composer]. Your eyes are the moon | Theodorakis, Mikis [Composer]. Evangelia Pissa | Θεοδωράκης, Μίκης (1925-2021) (Θεοδωράκης, Μιχαήλ) [Composer]. Cry (your humiliation) on my knees | Θεοδωράκης, Μίκης (1925-2021) (Θεοδωράκης, Μιχαήλ) [Composer]. Murderer night | Theodorakis, Mikis [Composer]. The poet | Θεοδωράκης, Μίκης (1925-2021) (Θεοδωράκης, Μιχαήλ) [Composer]. They, who are not taken by solitude | Theodorakis, Mikis [Composer]. In the garden of the wounded man | Theodorakis, Mikis [Composer]. The fourth evening | Theodorakis, Mikis [Composer]. Now you have to hide your name
- The Friends of Music Society








