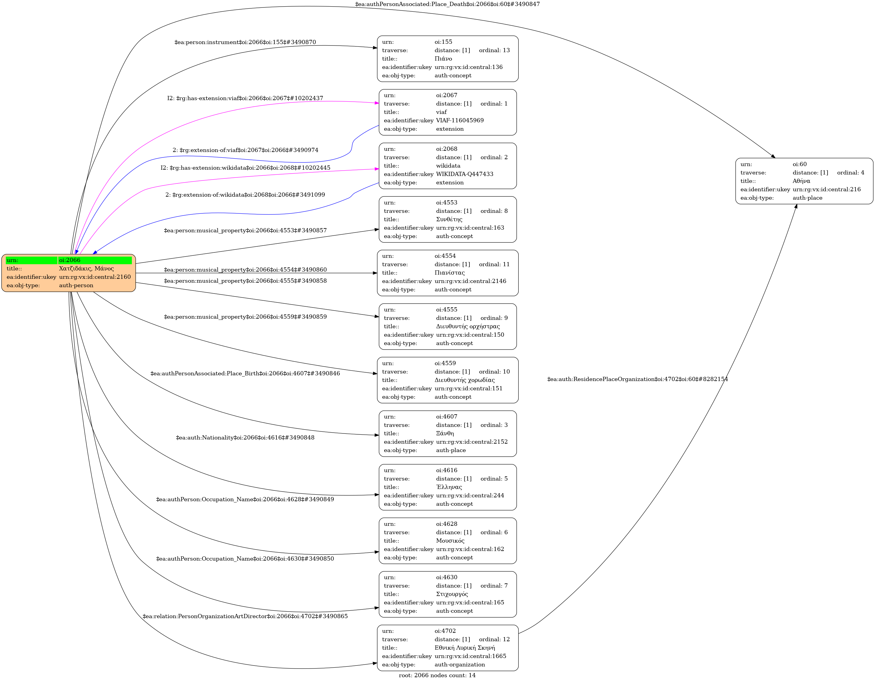
- Person
- Male
- 23 November 1925
- Xanthē
- 15 June 1994
- Athens
- Greek
- Musician | Lyricist
- Composer | Conductor | Choir conductor | Pianist
- 1944 - 1994
- Ορχήστρα των Χρωμάτων
- Greek National Opera | Εθνική Συμφωνική Ορχήστρα της Ελληνικής Ραδιοφωνίας και Τηλεόρασης
-
- 84179568 ⟶ Click Here
-
- Q447433 ⟶ Manos Hatzidakis
-
- 505454 ⟶ Manos Hadjidakis
-
- e34c6bac-7b2b-4898-a488-81792da6aca3 ⟶ Μάνος Χατζιδάκις
-
- 116045969 ⟶ Click Here
- Γρανίτης, Πέτρος (1925-1994) [Ψευδώνυμο]
- Το λεξικό της ελληνικής μουσικής : από τον Ορφέα έως σήμερα - Αθήνα: Εκδόσεις Γιαλλελής, 1998 , p.520-525 [τ.6ος]
- central
Wikipedia Import
- Μάνος Χατζιδάκις (Greek) | Manos Hatzidakis (english)
- Έλληνας συνθέτης, πιανίστας και διευθυντής ορχήστρας (Greek) | Greek composer, pianist and conductor (1925-1994) (english)
- Μάνος Χατζιδάκης (Greek) | Μάνος Χατζηδάκις (Greek) | Manos Hadjidakis (english)
- Μάνος Χατζιδάκις | Μάνος Χατζιδάκις | Manos Hatzidakis
- 23-10-1925
- 15-06-1994










