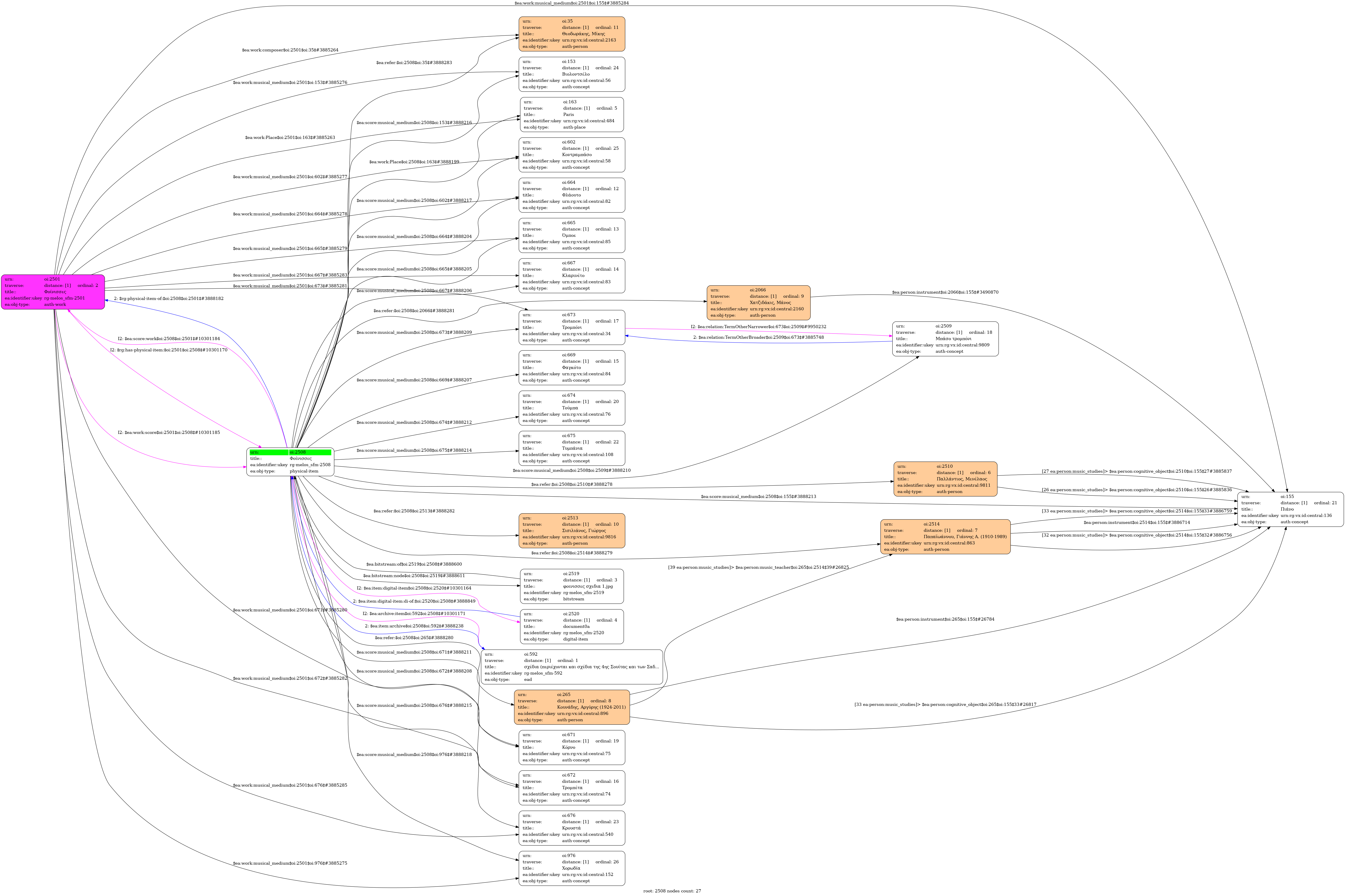
- Physical-item (score)
- Foinisses
- GR-As-MTH-003-Sc-023-139-a
- Σκίτσο
- Flute [2] | Oboe | Clarinet | Bassoon | Trumpet [3] | Trombone | Bass trombone | Horn | Tuba | Piano | Timpani | Percussions | Violoncello [2] | Double bass | Choir
- Σχέδια. Γραφή για πιάνο. | Sketches. Writing for piano.
- Greek | French
- 27 November 1959
- Paris
- Manuscript
- 71 φύλλα : Μαύρο, μπλε, κόκκινο, ροζ μελάνι και απλό, κόκκινο, μπλε μολύβι. | 71 sheets : Black, blue, red, pink ink and simple, red, blue pencil.
- digital.mmb.org.gr
- Tετράδιο με σχέδια και κείμενα (σύντομη βιογραφία και εργογραφία κ.α). Περιέχονται και σχέδια της 4ης Σουίτας και των Σαδουκαίων. | Notebook with sketches and texts (brief biolgraphy and list of works etc.). Includes sketch for the 4th Suite and the Saducceans.
- Original: Μουσική Βιβλιοθήκη Λίλιαν Βουδούρη - Σύλλογος Οι Φίλοι της Μουσικής
- The Friends of Music Society



