Στο παραθύρι στεκόσουν [1958-05-11]
Tu restais à la fenêtre (French)
- Physical-item (score)
-
Sto parathyri stekosoun
-
GR-As-MTH-003-Sc-019-131
-
Παρτιτούρα πλήρης
-
Ολοκληρωμένη
-
Voice |
Piano
-
-
-
Χειρόγραφη διαφάνεια. | Handwritten transparency.
-
Greek | French
-
11 May 1958 [Ημέρα των εκλογών. | Election day.]
-
Samios, Vyron
-
Paris
-
-
Manuscript
-
1 φύλλο : Μαύρο μελάνι. | 1 sheet : Black ink.
-
digital.mmb.org.gr
-
Original: Μουσική Βιβλιοθήκη Λίλιαν Βουδούρη - Σύλλογος Οι Φίλοι της Μουσικής
- The Friends of Music Society
-
Ψηφιοποιημένη Παρτιτούρα: Στο παραθύρι στεκόσουν
Description: document0b.pdf (pdf)
Book Reader Size: 0.4 MB
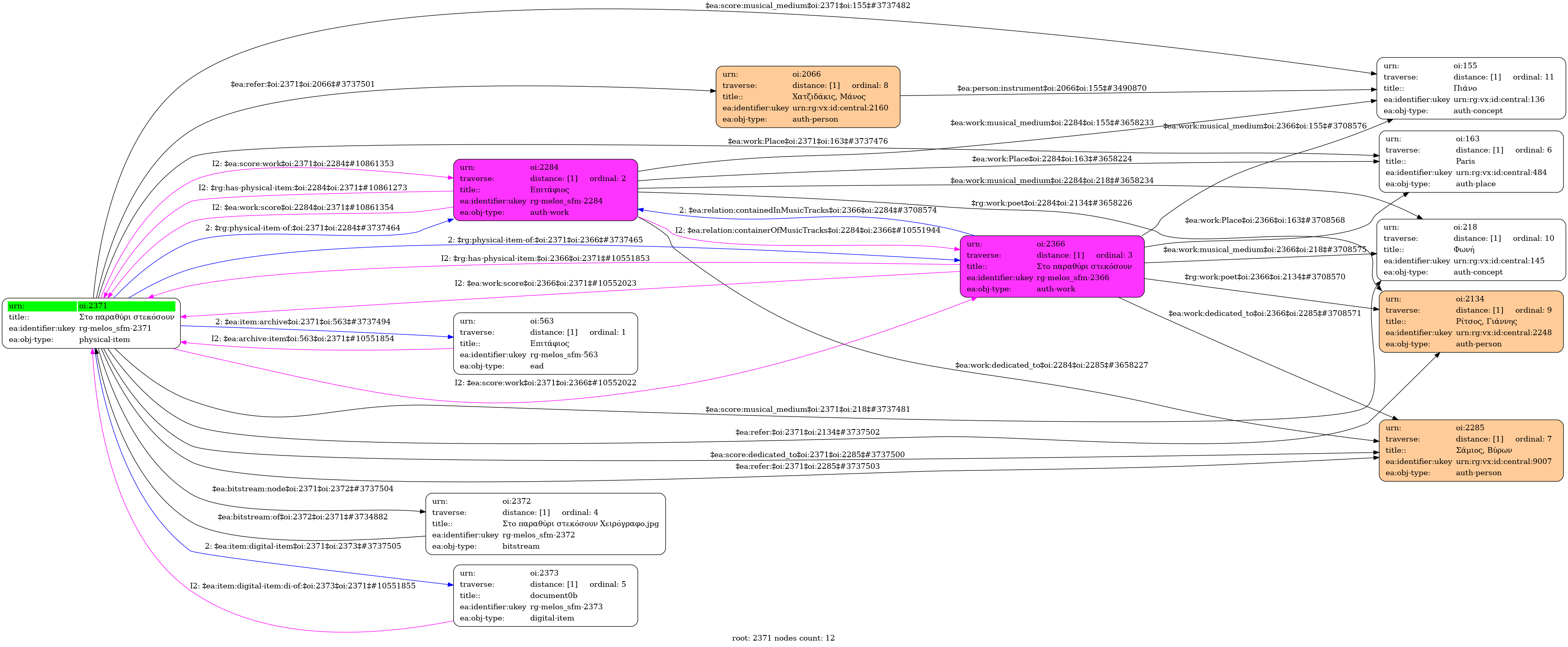
Στο παραθύρι στεκόσουν [1958-05-11] - Identifier: 2371
Internal display of the 2371 entity interconnections (Node labels correspond to identifiers)

Loading..