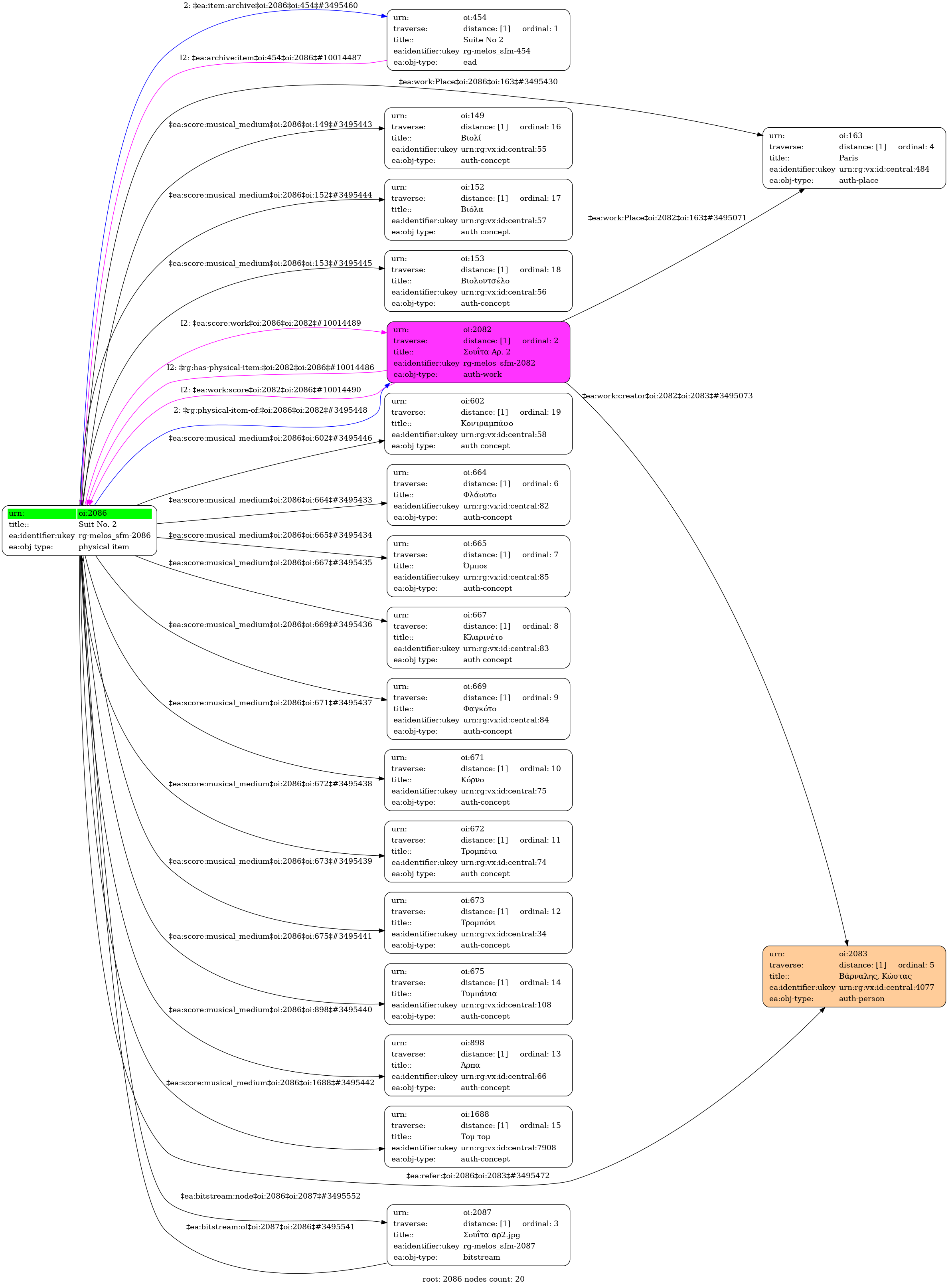
- Physical-item (score)
- Δεύτερη Σουΐτα | 2η Σουΐτα
- GR-As-MTH-003-Sc-016-115
- Σκίτσο
- Flute | Oboe | Clarinet | Bassoon | Horn | Trumpet [3] | Trombone | Harp | Timpani | Tom-tom | Violin [I, II] | Viola | Violoncello | Double bass
- Greek
- Δεκαετία '50 | Περίοδος 5
- Paris
- Manuscript
- 18 φύλλα : Μαύρο, μπλε, κίτρινο μελάνι και μαύρο, κόκκινο μολύβι. | 18 sheets : Black, blue, yellow ink and black, red pencil.
-
-
Στίχοι - Lyrics
Κώστας Βάρναλης
"Φεύγεις πάνω στην άνοιξη, γιε μου καλέ μου, Άνοιξή μου γλυκιά, γυρισμό που δεν έχεις."
"You are going in the Spring, my son, my dearest, my sweet Spring that will never return."
-
- digital.mmb.org.gr
- Ημιτελής το 6ο μέρος του έργου με τίτλο: "Πασακάλια αρ.5" | Αντιγραφή μέρους του έργου "Lyrische Suite" του Alban Berg. | Unfinished the 6th part of the work entitled: "Passacaglia no. 5" | Copy of part of Alban Berg's "Lyrische Suite".
- Original: Μουσική Βιβλιοθήκη Λίλιαν Βουδούρη - Σύλλογος Οι Φίλοι της Μουσικής
- The Friends of Music Society


