Los Amantes de Teruel [1957-10-15] Entity type Physical-item (score)
Alternative title
Honemoon | Lune de Miel | Μήνας του μέλιτος
Repository code
GR-As-MTH-003-Sc-017-120-b
Score form
Ολοκληρωμένη
Μέσο εκτέλεσης
Flute
[2]
|
Oboe
[2]
|
Clarinet
[2]
|
Bassoon
[2]
|
Violin
[I, II]
|
Viola |
Violoncello |
Double bass
Music work
Characteristics
Χειρόγραφη παρτιτούρα Μίκη Θεοδωράκη με άλλο υλικό. Πρόκειται για μουσική μπαλέτου διάρκειας περίπου 10', η οποία ενσωματώθηκε στη μουσική για την ταινία. | Autograph score Mikis Theodorakis with other material. Intended for ballet music lasting approximately 10 minutes and which was incorporated into the film.
Score language
Greek | French
Date of item
15 October 1957
Τόπος προέλευσης work
Paris
Writing type
Manuscript
Physical Description
16 φύλλα : Μαύρο, μπλε, ροζ μελάνι, απλό,κόκκινο και μπλε μολύβι. | 16 sheets : Black, blue, pink ink, simple,red and blue pencil.
Url
digital.mmb.org.gr
Cataloging Source Original
Original: Μουσική Βιβλιοθήκη Λίλιαν Βουδούρη - Σύλλογος Οι Φίλοι της Μουσικής
Record origin The Friends of Music Society Ψηφιοποιημένη Παρτιτούρα: Los Amantes de Teruel
Description: document0b.pdf (pdf)
Book Reader Size: 12.4 MB
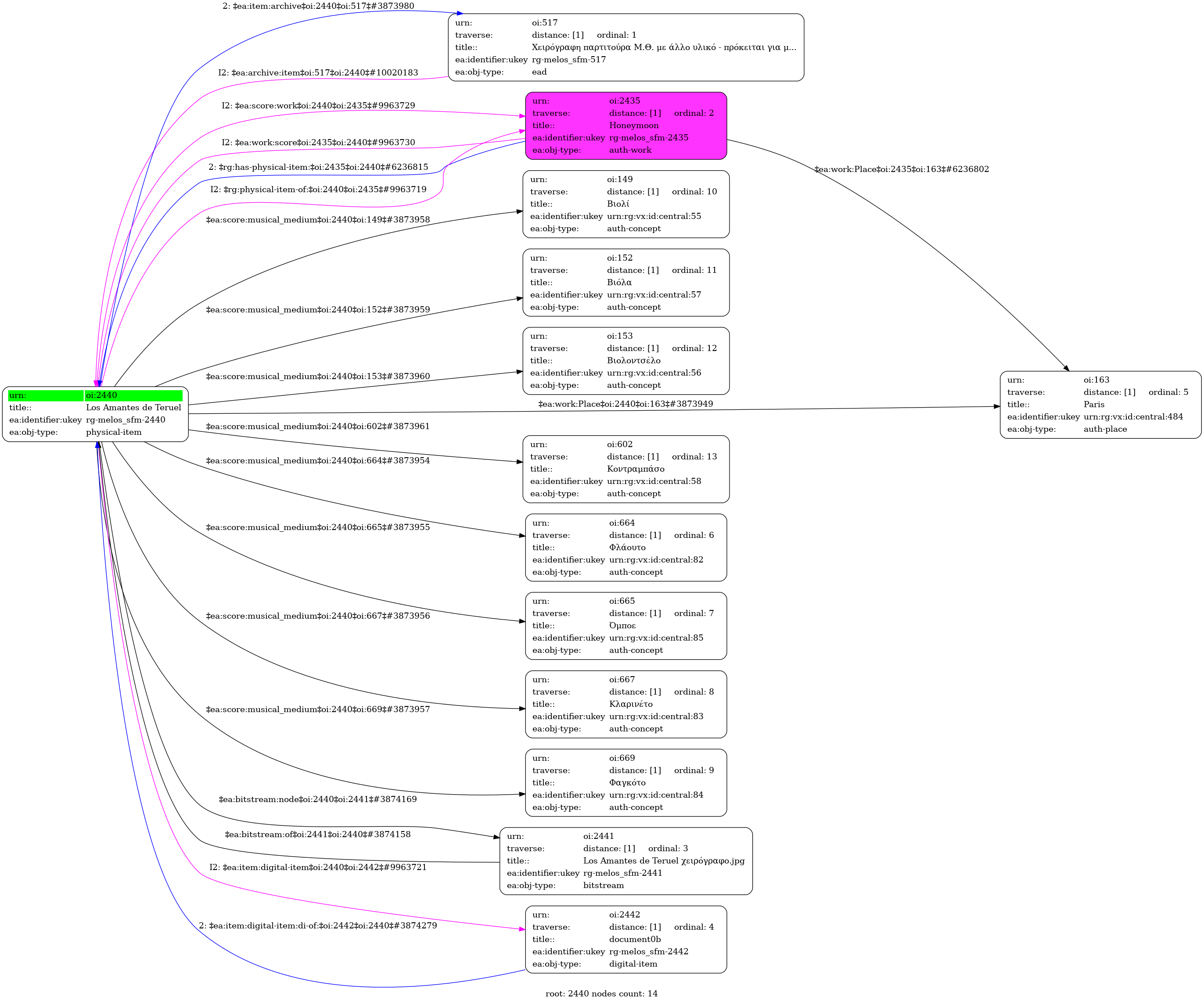
Los Amantes de Teruel [1957-10-15] - Identifier: 2440
Internal display of the 2440 entity interconnections (Node labels correspond to identifiers)
Loading..