- Physical-item (score)
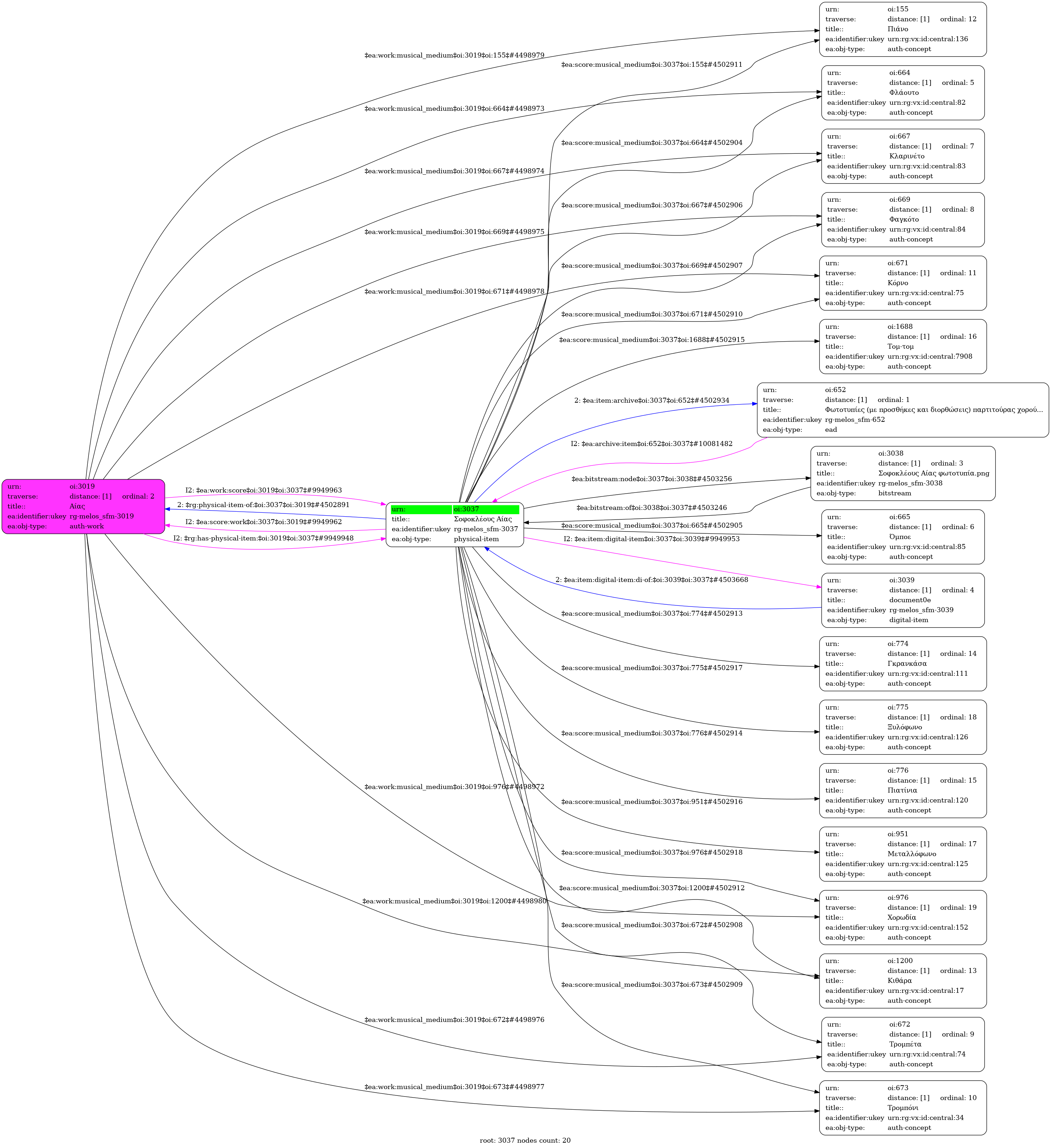
- Sofokleous Aias
- GR-As-MTH-003-Sc-024-148-e
- Παρτιτούρα πλήρης
- Πρωτόλεια
- Flute | Oboe | Clarinet | Bassoon | Trumpet | Trombone | Horn | Piano | Guitar | Bass drum | Cymbals | Tom-tom | Glockenspiel | Xylophone | Choir [Χορός]
- Φωτοτυπίες (με προσθήκες και διορθώσεις). | Photocopies (with additions and corrections).
- Greek
- Copy of manuscript
- 23 φύλλα | 23 sheets
- digital.mmb.org.gr
- Original: Μουσική Βιβλιοθήκη Λίλιαν Βουδούρη - Σύλλογος Οι Φίλοι της Μουσικής
- The Friends of Music Society
Sophocles' Ajax
Αvailable digital documents
-
Ψηφιοποιημένη Παρτιτούρα: Σοφοκλέους Αίας
Description: document0e.pdf (pdf) Book Reader
Size: 12.4 MB


