Phaedre
Φαίδρα (Αγγλική)
- Φυσικό τεκμήριο (Παρτιτούρα)
-
GR-As-MTH-003-Sc-025-150-c
-
Πάρτα μουσικού οργάνου
-
Ολοκληρωμένη
-
Φλάουτο
[2]
|
Όμποε |
Κλαρινέτο |
Πιάνο |
Κρουστά |
Βιολί
[I, II]
|
Βιόλα |
Βιολοντσέλο |
Κοντραμπάσο
-
-
Πάρτες οργάνων ορχήστρας. | Parts for orchestral instruments.
-
Γαλλική
-
Paris
-
-
Χειρόγραφο
-
97 φύλλα : Μάυρο, μπλε μελάνι, απλό, μπλε και κόκκινο μολύβι. | 97 sheets : Black, blue ink, simple, blue, and red pencil.
-
digital.mmb.org.gr
-
Original: Μουσική Βιβλιοθήκη Λίλιαν Βουδούρη - Σύλλογος Οι Φίλοι της Μουσικής
- Σύλλογος Οι Φίλοι της Μουσικής
-
Ψηφιοποιημένη Παρτιτούρα: Phaedre
Περιγραφή: document0c.pdf (pdf)
Ξεφύλλισμα pdf Μέγεθος: 52.5 MB
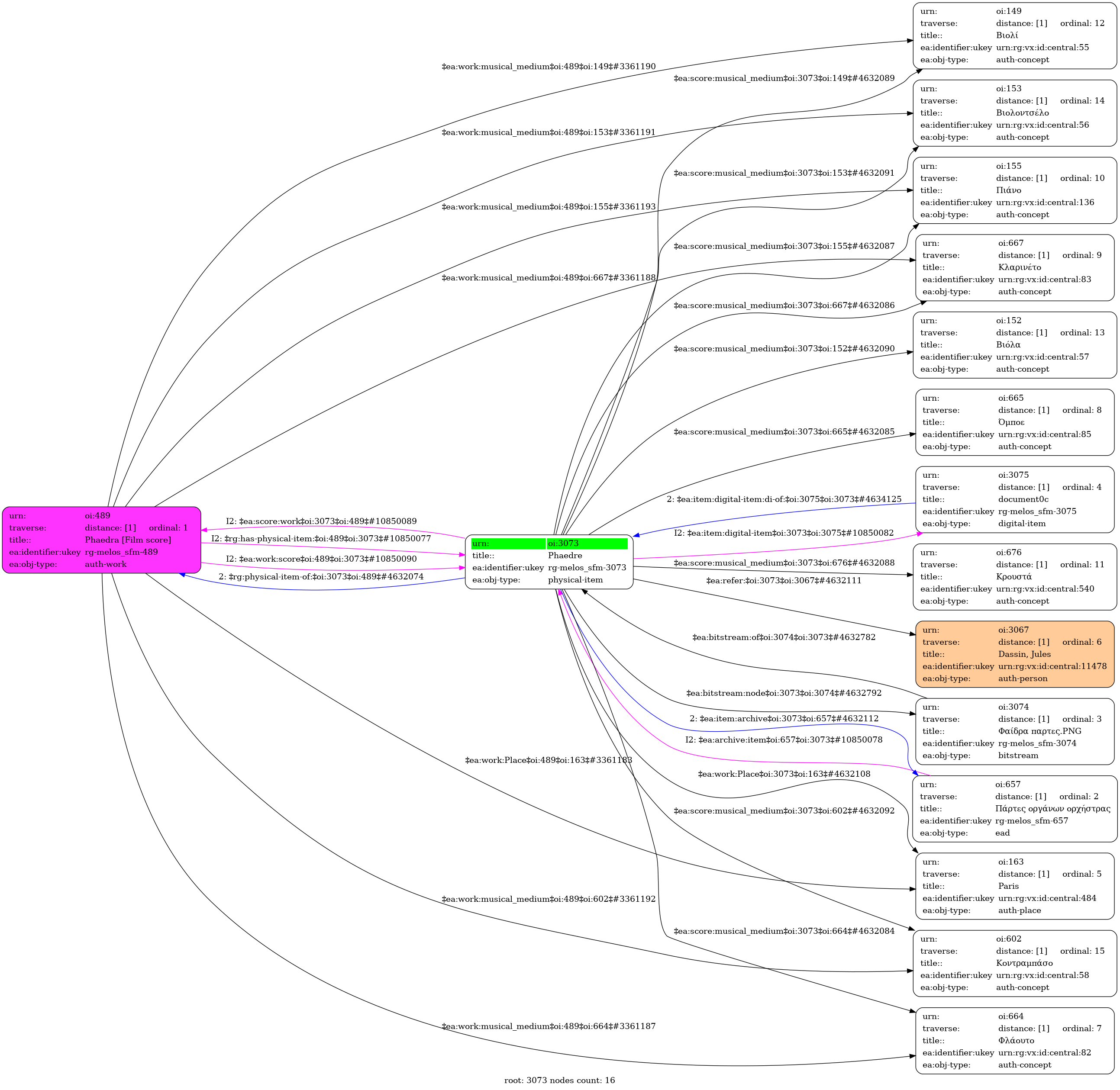
Phaedre - Identifier: 3073
Internal display of the 3073 entity interconnections (Node labels correspond to identifiers)

Loading..