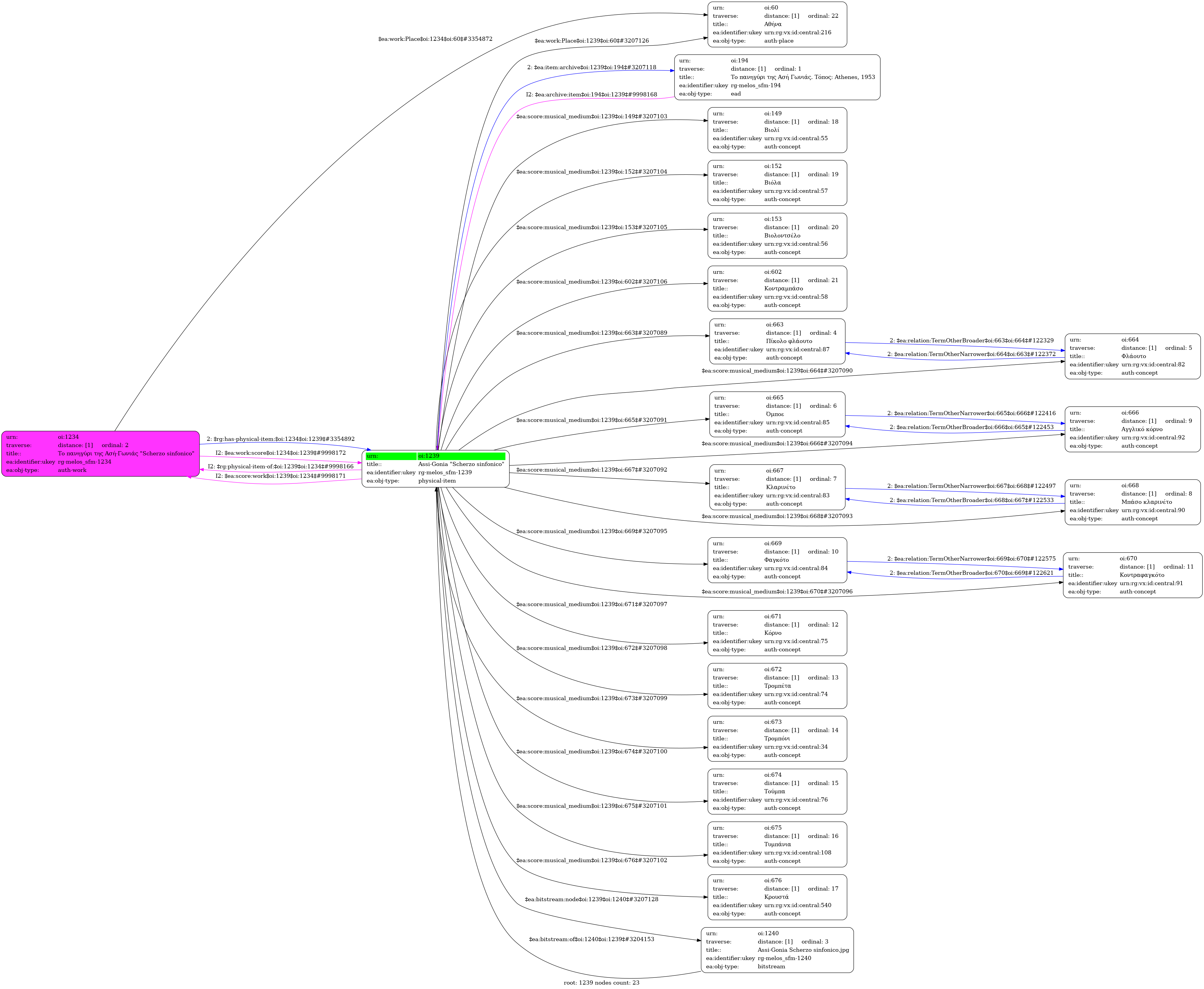
Assi-Gonia "Scherzo sinfonico" [1953]
Ασή-Γωνιά "Scherzo sinfonico" (mul)
- Physical-item (score)
-
GR-As-MTH-003-Sc-007-055-c
-
Piccolo flute |
Flute |
Oboe |
Clarinet |
Bass clarinet |
English horn |
Bassoon |
Contrabassoon |
Horn |
Trumpet |
Trombone |
Tuba |
Timpani |
Percussions |
Violin |
Viola |
Violoncello |
Double bass
-
-
Greek
-
1953
-
Athens
-
Manuscript
-
23 φύλλα : Μαύρο, κόκκινο, μπλε μελάνι, μαύρο, κόκκινο, και μπλε μολύβι. | 23 sheets : Black, red, blue ink, black, red, and blue pencil.
-
Original: Μουσική Βιβλιοθήκη Λίλιαν Βουδούρη - Σύλλογος Οι Φίλοι της Μουσικής
- The Friends of Music Society
Assi-Gonia "Scherzo sinfonico" [1953] - Identifier: 1239
Internal display of the 1239 entity interconnections (Node labels correspond to identifiers)

Loading..