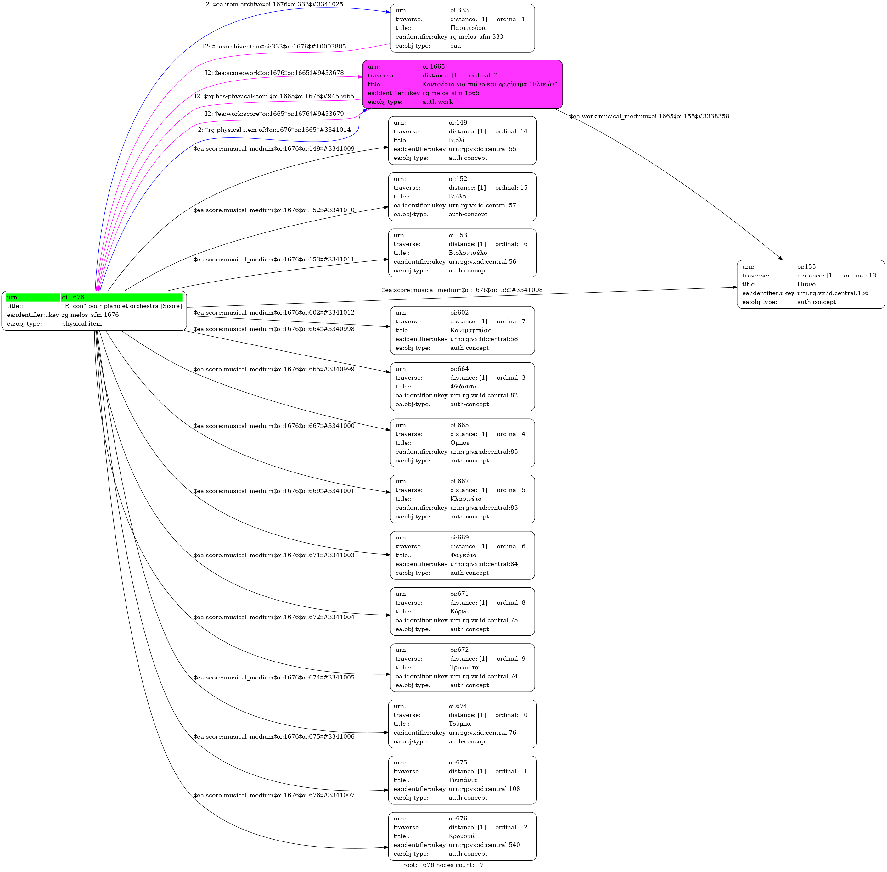
"Elikon" for piano and orchestra [Score]
"Ελικών" για πιάνο και ορχήστρα [Παρτιτούρα] (Greek)
- Physical-item (score)
-
GR-As-MTH-003-Sc-010-089-e
-
Παρτιτούρα ενορχήστρωσης (Μαέστρου)
-
Ολοκληρωμένη
-
Flute
- Number of performers: 2 |
Oboe
- Number of performers: 2 |
Clarinet
- Number of performers: 2 |
Bassoon
- Number of performers: 2 |
Double bass
- Number of performers: 2 |
Horn
- Number of performers: 4 |
Trumpet
- Number of performers: 3 |
Tuba |
Timpani |
Percussions |
Piano |
Violin
- Number of performers: 2 |
Viola |
Violoncello |
Double bass
-
-
Ολοκληρωμένη παρτιτούρα σε έντυπη μορφή. | Complete score in printed form.
-
Printed score
-
77 φύλλα | 77 sheets
-
Original: Μουσική Βιβλιοθήκη Λίλιαν Βουδούρη - Σύλλογος Οι Φίλοι της Μουσικής
- The Friends of Music Society
"Elicon" pour piano et orchestra [Score] - Identifier: 1676
Internal display of the 1676 entity interconnections (Node labels correspond to identifiers)

Loading..